| Category | ID | Term | DB Object | Evidence | Organism | Reference |
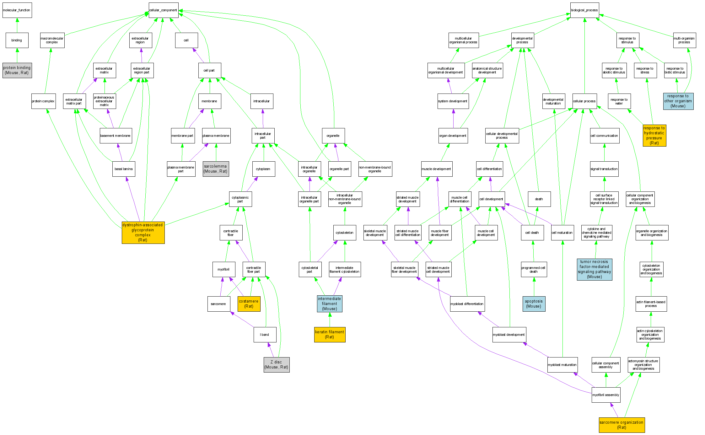
| Molecular Function | GO:0005515 | protein binding |
MGI:96705 | IPI | Mouse | MGI:MGI:3759340|PMID:12857878 |
| Molecular Function | GO:0005515 | protein binding |
RGD:2984 | IDA | Rat | RGD:1600063|PMID:15247274 |
| Molecular Function | GO:0005515 | protein binding |
RGD:2984 | IPI | Rat | RGD:1600063|PMID:15247274 |
| Molecular Function | GO:0005515 | protein binding |
RGD:2984 | IPI | Rat | RGD:15247274 |
| Cellular Component | GO:0043034 | costamere |
RGD:2984 | IDA | Rat | RGD:1600063|PMID:15247274 |
| Cellular Component | GO:0016010 | dystrophin-associated glycoprotein complex |
RGD:2984 | IDA | Rat | RGD:15247274 |
| Cellular Component | GO:0005882 | intermediate filament |
MGI:96705 | IDA | Mouse | MGI:MGI:3711847|PMID:10747083 |
| Cellular Component | GO:0045095 | keratin filament |
RGD:2984 | IDA | Rat | RGD:633141|PMID:1370816 |
| Cellular Component | GO:0045095 | keratin filament |
RGD:2984 | IDA | Rat | RGD:1624319|PMID:1709097 |
| Cellular Component | GO:0042383 | sarcolemma |
MGI:96705 | IDA | Mouse | MGI:MGI:3057089|PMID:15247274 |
| Cellular Component | GO:0042383 | sarcolemma |
RGD:2984 | IDA | Rat | RGD:1600063|PMID:15247274 |
| Cellular Component | GO:0042383 | sarcolemma |
RGD:2984 | IDA | Rat | RGD:15247274 |
| Cellular Component | GO:0030018 | Z disc |
MGI:96705 | IDA | Mouse | MGI:MGI:3057089|PMID:15247274 |
| Cellular Component | GO:0030018 | Z disc |
RGD:2984 | IDA | Rat | RGD:1600063|PMID:15247274 |
| Cellular Component | GO:0030018 | Z disc |
RGD:2984 | IDA | Rat | RGD:15247274 |
| Biological Process | GO:0006915 | apoptosis |
MGI:96705 | IMP | Mouse | MGI:MGI:3711847|PMID:10747083 |
| Biological Process | GO:0051599 | response to hydrostatic pressure |
RGD:2984 | IDA | Rat | RGD:1581601|PMID:15972820 |
| Biological Process | GO:0051707 | response to other organism |
MGI:96705 | IMP | Mouse | MGI:MGI:2681370|PMID:14576356 |
| Biological Process | GO:0045214 | sarcomere organization |
RGD:2984 | IDA | Rat | RGD:15247274 |
| Biological Process | GO:0033209 | tumor necrosis factor-mediated signaling pathway |
MGI:96705 | IMP | Mouse | MGI:MGI:3711847|PMID:10747083 |
| Biological Process | GO:0033209 | tumor necrosis factor-mediated signaling pathway |
MGI:96705 | IGI | Mouse | MGI:MGI:3711847|PMID:10747083 |