| Category | ID | Term | DB Object | Evidence | Organism | Reference |
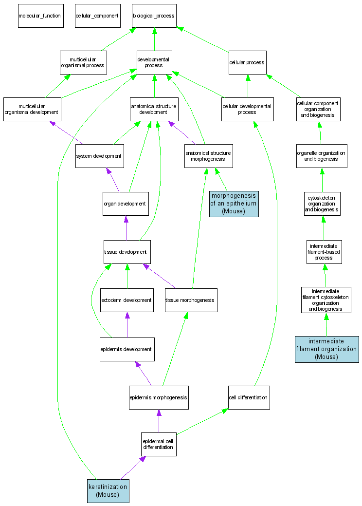
| Biological Process | GO:0045109 | intermediate filament organization |
MGI:1100845 | IGI | Mouse | MGI:MGI:3525934|PMID:15601842 |
| Biological Process | GO:0045109 | intermediate filament organization |
MGI:1333768 | IGI | Mouse | MGI:MGI:3525934|PMID:15601842 |
| Biological Process | GO:0031424 | keratinization |
MGI:1100845 | IGI | Mouse | MGI:MGI:3525934|PMID:15601842 |
| Biological Process | GO:0031424 | keratinization |
MGI:1333768 | IGI | Mouse | MGI:MGI:3525934|PMID:15601842 |
| Biological Process | GO:0002009 | morphogenesis of an epithelium |
MGI:1100845 | IGI | Mouse | MGI:MGI:3525934|PMID:15601842 |
| Biological Process | GO:0002009 | morphogenesis of an epithelium |
MGI:1333768 | IGI | Mouse | MGI:MGI:3525934|PMID:15601842 |