| Category | ID | Term | DB Object | Evidence | Organism | Reference |
|---|---|---|---|---|---|---|
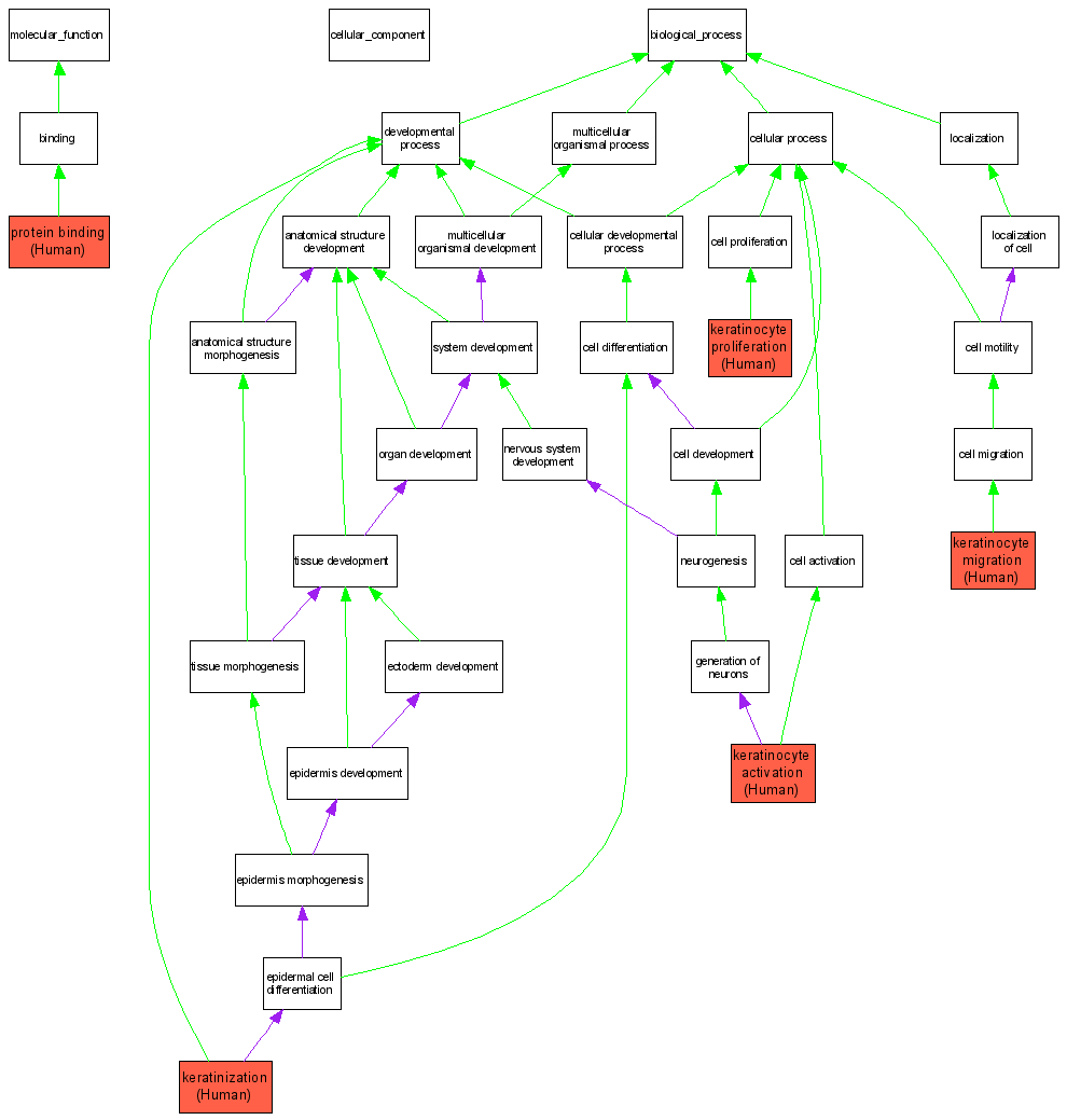
| Molecular Function | GO:0005515 | protein binding | P35908 | IPI | Human | PMID:17373842 |
| Biological Process | GO:0031424 | keratinization | P35908 | IDA | Human | PMID:12598329 |
| Biological Process | GO:0032980 | keratinocyte activation | P35908 | IDA | Human | PMID:12598329 |
| Biological Process | GO:0051546 | keratinocyte migration | P35908 | IDA | Human | PMID:15737202 |
| Biological Process | GO:0043616 | keratinocyte proliferation | P35908 | IDA | Human | PMID:12598329 |