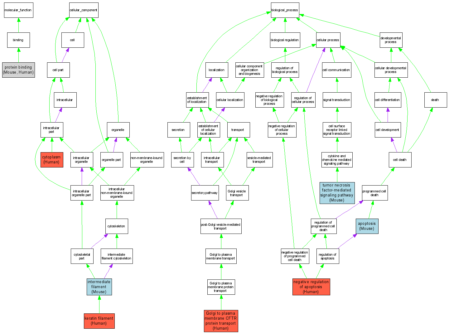
| Category | ID | Term | DB Object | Evidence | Organism | Reference |
| Molecular Function | GO:0005515 | protein binding |
MGI:96692 | IPI | Mouse | MGI:MGI:3711847|PMID:10747083 |
| Molecular Function | GO:0005515 | protein binding |
P05783 | IPI | Human | PMID:11684708 |
| Molecular Function | GO:0005515 | protein binding |
P05783 | IPI | Human | PMID:10954706 |
| Cellular Component | GO:0005737 | cytoplasm |
P05783 | IDA | Human | PMID:16424149 |
| Cellular Component | GO:0005882 | intermediate filament |
MGI:96692 | IDA | Mouse | MGI:MGI:3711847|PMID:10747083 |
| Cellular Component | GO:0045095 | keratin filament |
P05783 | IDA | Human | PMID:16424149 |
| Biological Process | GO:0006915 | apoptosis |
MGI:96692 | IMP | Mouse | MGI:MGI:3711847|PMID:10747083 |
| Biological Process | GO:0043000 | Golgi to plasma membrane CFTR protein transport |
P05783 | IDA | Human | PMID:15529338 |
| Biological Process | GO:0043066 | negative regulation of apoptosis |
P05783 | IDA | Human | PMID:11684708 |
| Biological Process | GO:0033209 | tumor necrosis factor-mediated signaling pathway |
MGI:96692 | IGI | Mouse | MGI:MGI:3711847|PMID:10747083 |