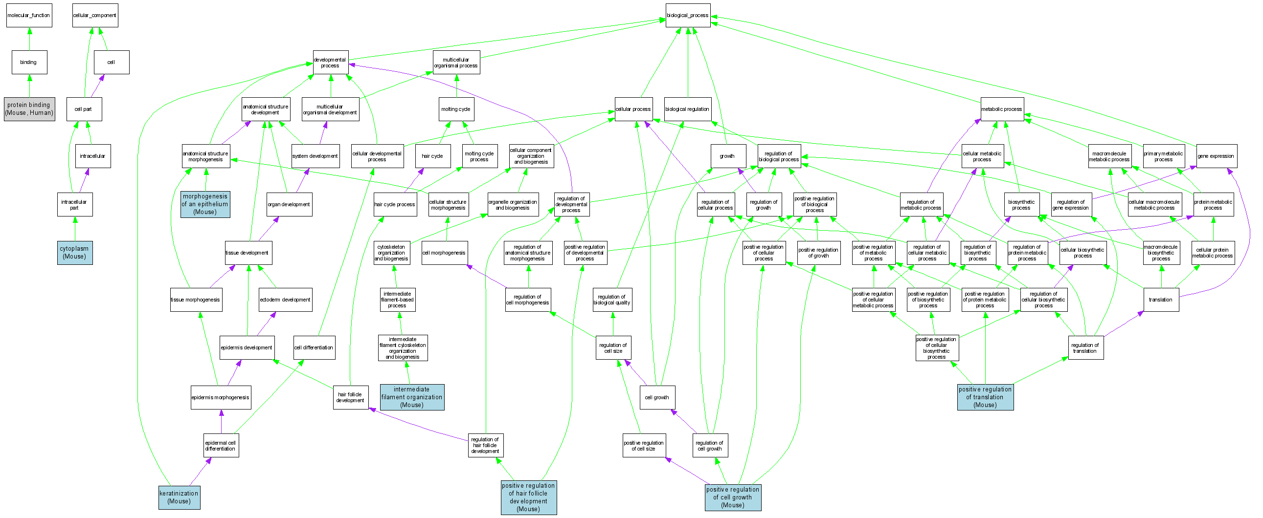
| Category | ID | Term | DB Object | Evidence | Organism | Reference |
| Molecular Function | GO:0005515 | protein binding |
MGI:96691 | IPI | Mouse | MGI:MGI:3625597|PMID:16710422 |
| Molecular Function | GO:0005515 | protein binding |
MGI:96691 | IGI | Mouse | MGI:MGI:3624581|PMID:16702408 |
| Molecular Function | GO:0005515 | protein binding |
Q04695 | IPI | Human | PMID:16189514 |
| Cellular Component | GO:0005737 | cytoplasm |
MGI:96691 | IDA | Mouse | MGI:MGI:3624581|PMID:16702408 |
| Biological Process | GO:0045109 | intermediate filament organization |
MGI:96691 | IGI | Mouse | MGI:MGI:3525934|PMID:15601842 |
| Biological Process | GO:0031424 | keratinization |
MGI:96691 | IGI | Mouse | MGI:MGI:3525934|PMID:15601842 |
| Biological Process | GO:0002009 | morphogenesis of an epithelium |
MGI:96691 | IGI | Mouse | MGI:MGI:3525934|PMID:15601842 |
| Biological Process | GO:0030307 | positive regulation of cell growth |
MGI:96691 | IMP | Mouse | MGI:MGI:3625597|PMID:16710422 |
| Biological Process | GO:0051798 | positive regulation of hair follicle development |
MGI:96691 | IMP | Mouse | MGI:MGI:3624581|PMID:16702408 |
| Biological Process | GO:0045727 | positive regulation of translation |
MGI:96691 | IMP | Mouse | MGI:MGI:3625597|PMID:16710422 |