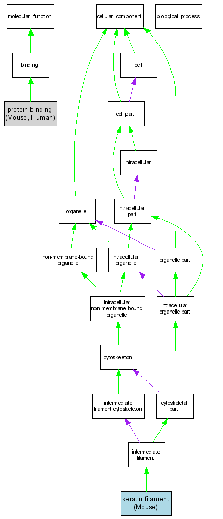
Compare GO annotations for KRT14 and its orthologs

A table of the annotations represented in this image is provided below.
CategoryIDTermDB ObjectEvidenceOrganismReference
Molecular FunctionGO:0005515protein binding MGI:96688IPIMouseMGI:MGI:3624581|PMID:16702408
Molecular FunctionGO:0005515protein binding P02533IPIHumanPMID:11684708
Cellular ComponentGO:0045095keratin filament MGI:96688IDAMouseMGI:MGI:3027295|PMID:14673151