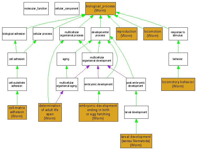
| Category | ID | Term | DB Object | Evidence | Organism | Reference |
| Biological Process | GO:0008150 | biological_process |
WBGene00006836 | IMP | Worm | WB:WBPaper00005654|PMID:12529635 |
| Biological Process | GO:0008150 | biological_process |
WBGene00006836 | IMP | Worm | WB:WBPaper00024497|PMID:15489339 |
| Biological Process | GO:0007160 | cell-matrix adhesion |
WBGene00006836 | IMP | Worm | WB:WBPaper00004212|PMID:10893272 |
| Biological Process | GO:0008340 | determination of adult life span |
WBGene00006836 | IMP | Worm | WB:WBPaper00005654|PMID:12529635 |
| Biological Process | GO:0009792 | embryonic development ending in birth or egg hatching |
WBGene00006836 | IMP | Worm | WB:WBPaper00006395|PMID:14551910 |
| Biological Process | GO:0009792 | embryonic development ending in birth or egg hatching |
WBGene00006836 | IMP | Worm | WB:WBPaper00025054|PMID:15791247 |
| Biological Process | GO:0002119 | larval development (sensu Nematoda) |
WBGene00006836 | IMP | Worm | WB:WBPaper00024497|PMID:15489339 |
| Biological Process | GO:0040011 | locomotion |
WBGene00006836 | IMP | Worm | WB:WBPaper00005654|PMID:12529635 |
| Biological Process | GO:0040011 | locomotion |
WBGene00006836 | IMP | Worm | WB:WBPaper00024497|PMID:15489339 |
| Biological Process | GO:0040011 | locomotion |
WBGene00006836 | IMP | Worm | WB:WBPaper00004212|PMID:10893272 |
| Biological Process | GO:0007626 | locomotory behavior |
WBGene00006836 | IMP | Worm | WB:WBPaper00005654|PMID:12529635 |
| Biological Process | GO:0000003 | reproduction |
WBGene00006836 | IMP | Worm | WB:WBPaper00024497|PMID:15489339 |