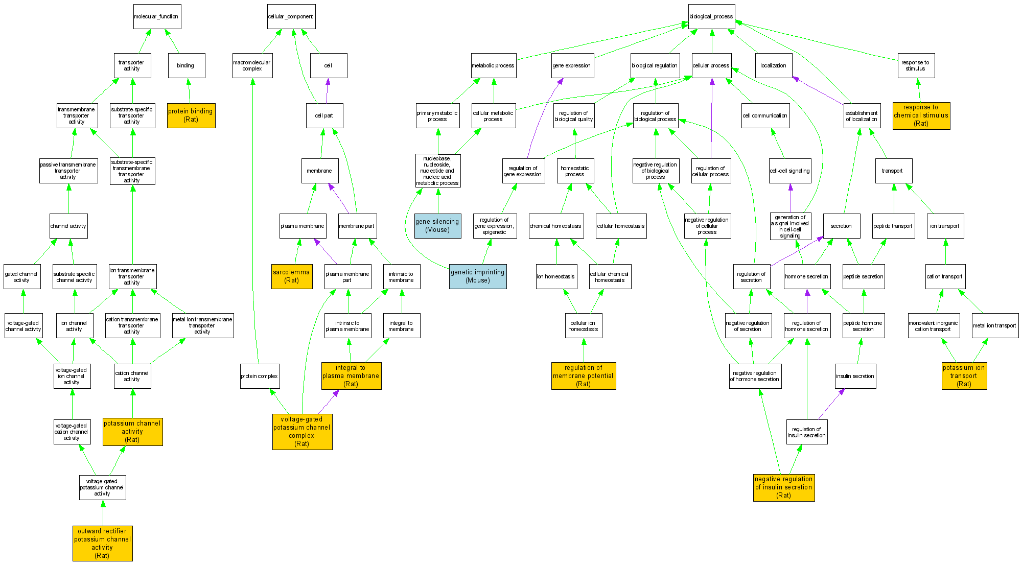
| Category | ID | Term | DB Object | Evidence | Organism | Reference |
| Molecular Function | GO:0015271 | outward rectifier potassium channel activity |
RGD:621503 | IDA | Rat | RGD:1581603|PMID:16133261 |
| Molecular Function | GO:0005267 | potassium channel activity |
RGD:621503 | IDA | Rat | RGD:625508|PMID:11804849 |
| Molecular Function | GO:0005515 | protein binding |
RGD:621503 | IPI | Rat | RGD:1580497 |
| Cellular Component | GO:0005887 | integral to plasma membrane |
RGD:621503 | IDA | Rat | RGD:625508|PMID:11804849 |
| Cellular Component | GO:0042383 | sarcolemma |
RGD:621503 | IDA | Rat | RGD:1304271|PMID:14670813 |
| Cellular Component | GO:0008076 | voltage-gated potassium channel complex |
RGD:621503 | IDA | Rat | RGD:1580497 |
| Biological Process | GO:0016458 | gene silencing |
MGI:108083 | IMP | Mouse | MGI:MGI:3054495|PMID:15340049 |
| Biological Process | GO:0006349 | genetic imprinting |
MGI:108083 | IMP | Mouse | MGI:MGI:3054495|PMID:15340049 |
| Biological Process | GO:0006349 | genetic imprinting |
MGI:108083 | IMP | Mouse | MGI:MGI:2389526|PMID:12410230 |
| Biological Process | GO:0046676 | negative regulation of insulin secretion |
RGD:621503 | IDA | Rat | RGD:1581603|PMID:16133261 |
| Biological Process | GO:0006813 | potassium ion transport |
RGD:621503 | IDA | Rat | RGD:1581603|PMID:16133261 |
| Biological Process | GO:0042391 | regulation of membrane potential |
RGD:621503 | IDA | Rat | RGD:625508|PMID:11804849 |
| Biological Process | GO:0042221 | response to chemical stimulus |
RGD:621503 | IDA | Rat | RGD:1581604|PMID:12616988 |