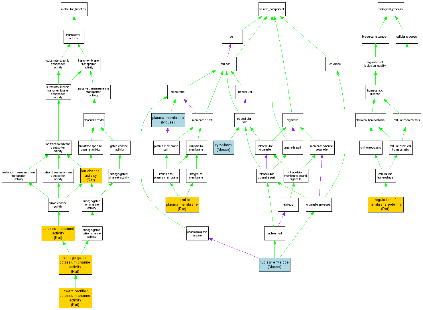
| Category | ID | Term | DB Object | Evidence | Organism | Reference |
| Molecular Function | GO:0005242 | inward rectifier potassium channel activity |
RGD:621414 | IDA | Rat | RGD:1580505|PMID:15677682 |
| Molecular Function | GO:0005216 | ion channel activity |
RGD:621414 | IDA | Rat | RGD:625508|PMID:11804849 |
| Molecular Function | GO:0005267 | potassium channel activity |
RGD:621414 | IDA | Rat | RGD:625508|PMID:11804849 |
| Molecular Function | GO:0005249 | voltage-gated potassium channel activity |
RGD:621414 | IDA | Rat | RGD:1580505|PMID:15677682 |
| Cellular Component | GO:0005737 | cytoplasm |
MGI:1341722 | IDA | Mouse | MGI:MGI:3040012|PMID:14668215 |
| Cellular Component | GO:0005887 | integral to plasma membrane |
RGD:621414 | IDA | Rat | RGD:625508|PMID:11804849 |
| Cellular Component | GO:0005635 | nuclear envelope |
MGI:1341722 | IDA | Mouse | MGI:MGI:3040012|PMID:14668215 |
| Cellular Component | GO:0005886 | plasma membrane |
MGI:1341722 | IDA | Mouse | MGI:MGI:3040012|PMID:14668215 |
| Biological Process | GO:0042391 | regulation of membrane potential |
RGD:621414 | IDA | Rat | RGD:625508|PMID:11804849 |