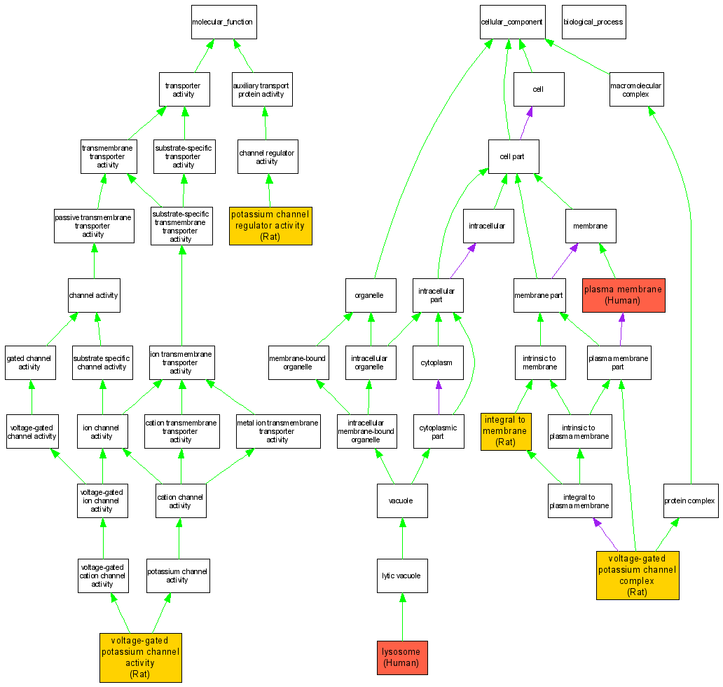
| Category | ID | Term | DB Object | Evidence | Organism | Reference |
| Molecular Function | GO:0015459 | potassium channel regulator activity |
RGD:621383 | IDA | Rat | RGD:1580500|PMID:15292247 |
| Molecular Function | GO:0005249 | voltage-gated potassium channel activity |
RGD:621383 | IDA | Rat | RGD:1580500|PMID:15292247 |
| Cellular Component | GO:0016021 | integral to membrane |
RGD:621383 | IDA | Rat | RGD:633041|PMID:10219239 |
| Cellular Component | GO:0005764 | lysosome |
Q9Y6J6 | IDA | Human | PMID:16780588 |
| Cellular Component | GO:0005886 | plasma membrane |
Q9Y6J6 | IDA | Human | PMID:16780588 |
| Cellular Component | GO:0008076 | voltage-gated potassium channel complex |
RGD:621383 | IDA | Rat | RGD:1580500|PMID:15292247 |