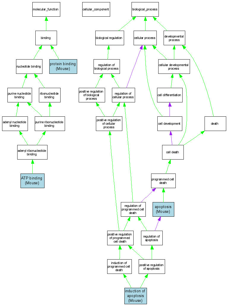
| Category | ID | Term | DB Object | Evidence | Organism | Reference |
| Molecular Function | GO:0005524 | ATP binding |
MGI:1309517 | IDA | Mouse | MGI:MGI:1890115|PMID:10679242 |
| Molecular Function | GO:0005515 | protein binding |
MGI:1309517 | IPI | Mouse | MGI:MGI:2179928|PMID:12082633 |
| Biological Process | GO:0006915 | apoptosis |
MGI:1309517 | IDA | Mouse | MGI:MGI:2179928|PMID:12082633 |
| Biological Process | GO:0006915 | apoptosis |
MGI:1309517 | IMP | Mouse | MGI:MGI:2179928|PMID:12082633 |
| Biological Process | GO:0006917 | induction of apoptosis |
MGI:1309517 | IGI | Mouse | MGI:MGI:2179928|PMID:12082633 |