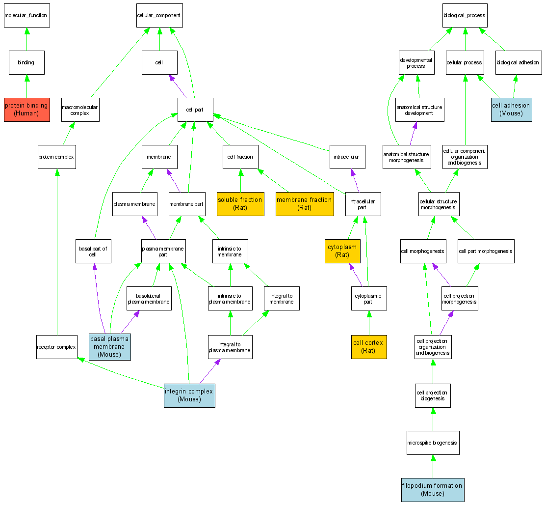
| Category | ID | Term | DB Object | Evidence | Organism | Reference |
| Molecular Function | GO:0005515 | protein binding |
P16144 | IPI | Human | PMID:11375975 |
| Cellular Component | GO:0009925 | basal plasma membrane |
MGI:96613 | IDA | Mouse | MGI:MGI:2159597|PMID:11891657 |
| Cellular Component | GO:0005938 | cell cortex |
RGD:2928 | IDA | Rat | RGD:1581345|PMID:16409251 |
| Cellular Component | GO:0005737 | cytoplasm |
RGD:2928 | IDA | Rat | RGD:1581345|PMID:16409251 |
| Cellular Component | GO:0008305 | integrin complex |
MGI:96613 | IDA | Mouse | MGI:MGI:2182206|PMID:8707838 |
| Cellular Component | GO:0005624 | membrane fraction |
RGD:2928 | IDA | Rat | RGD:1581345|PMID:16409251 |
| Cellular Component | GO:0005625 | soluble fraction |
RGD:2928 | IDA | Rat | RGD:1581345|PMID:16409251 |
| Biological Process | GO:0007155 | cell adhesion |
MGI:96613 | IMP | Mouse | MGI:MGI:2182206|PMID:8707838 |
| Biological Process | GO:0046847 | filopodium formation |
MGI:96613 | IMP | Mouse | MGI:MGI:3623696|PMID:16365040 |