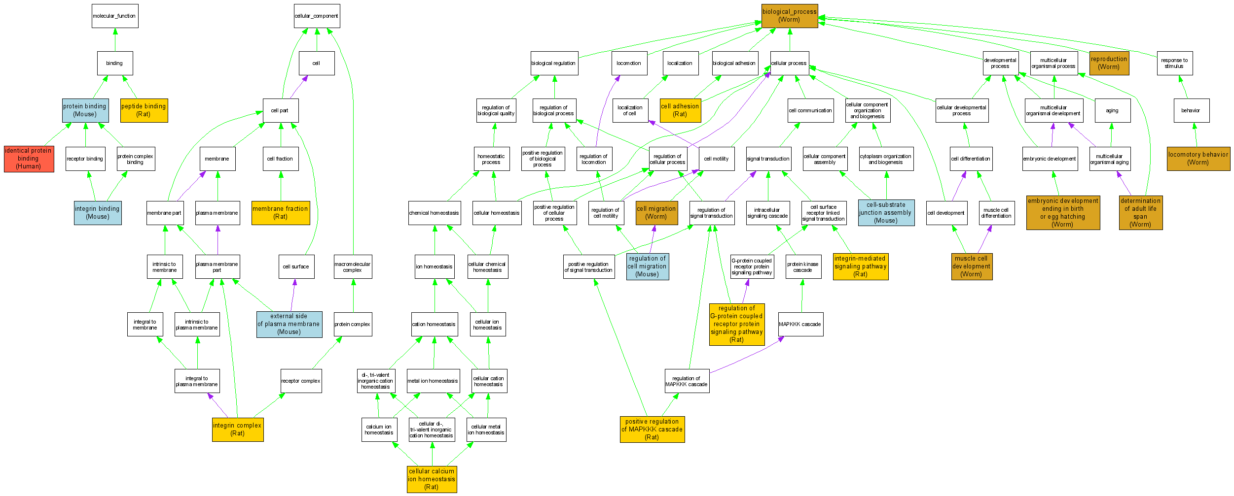
| Category | ID | Term | DB Object | Evidence | Organism | Reference |
| Molecular Function | GO:0042802 | identical protein binding |
P05106 | IPI | Human | PMID:11606749 |
| Molecular Function | GO:0005178 | integrin binding |
MGI:96612 | IPI | Mouse | MGI:MGI:79483|PMID:8601592 |
| Molecular Function | GO:0042277 | peptide binding |
RGD:628868 | IDA | Rat | RGD:1625134|PMID:12639933 |
| Molecular Function | GO:0005515 | protein binding |
MGI:96612 | IPI | Mouse | MGI:MGI:2667760|PMID:12867986 |
| Cellular Component | GO:0009897 | external side of plasma membrane |
MGI:96612 | IDA | Mouse | MGI:MGI:2668377|PMID:12900455 |
| Cellular Component | GO:0008305 | integrin complex |
RGD:628868 | IDA | Rat | RGD:1625132|PMID:17157995 |
| Cellular Component | GO:0005624 | membrane fraction |
RGD:628868 | IDA | Rat | RGD:1625132|PMID:17157995 |
| Biological Process | GO:0008150 | biological_process |
WBGene00003930 | IMP | Worm | WB:WBPaper00005654|PMID:12529635 |
| Biological Process | GO:0007155 | cell adhesion |
RGD:628868 | IDA | Rat | RGD:1625134|PMID:12639933 |
| Biological Process | GO:0016477 | cell migration |
WBGene00003930 | IMP | Worm | WB:WBPaper00005218|PMID:11967148 |
| Biological Process | GO:0007044 | cell-substrate junction assembly |
MGI:96612 | IDA | Mouse | MGI:MGI:2667760|PMID:12867986 |
| Biological Process | GO:0006874 | cellular calcium ion homeostasis |
RGD:628868 | IDA | Rat | RGD:1625134|PMID:12639933 |
| Biological Process | GO:0008340 | determination of adult life span |
WBGene00003930 | IMP | Worm | WB:WBPaper00005654|PMID:12529635 |
| Biological Process | GO:0009792 | embryonic development ending in birth or egg hatching |
WBGene00003930 | IMP | Worm | WB:WBPaper00004651|PMID:11231151 |
| Biological Process | GO:0009792 | embryonic development ending in birth or egg hatching |
WBGene00003930 | IMP | Worm | WB:WBPaper00006395|PMID:14551910 |
| Biological Process | GO:0007229 | integrin-mediated signaling pathway |
RGD:628868 | IDA | Rat | RGD:1625134|PMID:12639933 |
| Biological Process | GO:0007626 | locomotory behavior |
WBGene00003930 | IMP | Worm | WB:WBPaper00005654|PMID:12529635 |
| Biological Process | GO:0055001 | muscle cell development |
WBGene00003930 | IMP | Worm | WB:WBPaper00001894|PMID:8106547 |
| Biological Process | GO:0043410 | positive regulation of MAPKKK cascade |
RGD:628868 | IDA | Rat | RGD:1625134|PMID:12639933 |
| Biological Process | GO:0030334 | regulation of cell migration |
MGI:96612 | IMP | Mouse | MGI:MGI:3051967|PMID:15031111 |
| Biological Process | GO:0008277 | regulation of G-protein coupled receptor protein signaling pathway |
RGD:628868 | IMP | Rat | RGD:1625132|PMID:17157995 |
| Biological Process | GO:0000003 | reproduction |
WBGene00003930 | IMP | Worm | WB:WBPaper00005654|PMID:12529635 |
| Biological Process | GO:0000003 | reproduction |
WBGene00003930 | IMP | Worm | WB:WBPaper00006395|PMID:14551910 |
| Biological Process | GO:0000003 | reproduction |
WBGene00003930 | IMP | Worm | WB:WBPaper00024681|PMID:15642374 |