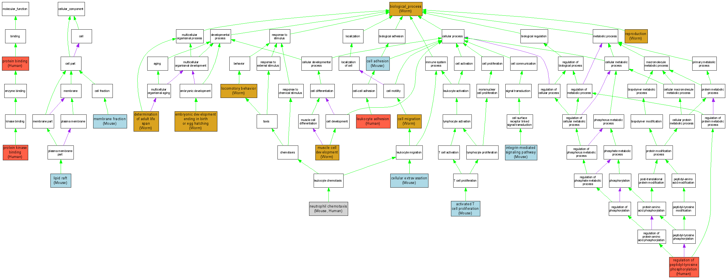
| Category | ID | Term | DB Object | Evidence | Organism | Reference |
| Molecular Function | GO:0005515 | protein binding |
P05107 | IPI | Human | PMID:12885943 |
| Molecular Function | GO:0019901 | protein kinase binding |
P05107 | IPI | Human | PMID:12885943 |
| Cellular Component | GO:0045121 | lipid raft |
MGI:96611 | IDA | Mouse | MGI:MGI:3757613|PMID:10601245 |
| Cellular Component | GO:0005624 | membrane fraction |
MGI:96611 | IDA | Mouse | MGI:MGI:3757613|PMID:10601245 |
| Biological Process | GO:0050798 | activated T cell proliferation |
MGI:96611 | IMP | Mouse | MGI:MGI:3045560|PMID:15210787 |
| Biological Process | GO:0008150 | biological_process |
WBGene00003930 | IMP | Worm | WB:WBPaper00005654|PMID:12529635 |
| Biological Process | GO:0007155 | cell adhesion |
MGI:96611 | IMP | Mouse | MGI:MGI:2658799|PMID:10528208 |
| Biological Process | GO:0016477 | cell migration |
WBGene00003930 | IMP | Worm | WB:WBPaper00005218|PMID:11967148 |
| Biological Process | GO:0045123 | cellular extravasation |
MGI:96611 | IMP | Mouse | MGI:MGI:2658799|PMID:10528208 |
| Biological Process | GO:0008340 | determination of adult life span |
WBGene00003930 | IMP | Worm | WB:WBPaper00005654|PMID:12529635 |
| Biological Process | GO:0009792 | embryonic development ending in birth or egg hatching |
WBGene00003930 | IMP | Worm | WB:WBPaper00004651|PMID:11231151 |
| Biological Process | GO:0009792 | embryonic development ending in birth or egg hatching |
WBGene00003930 | IMP | Worm | WB:WBPaper00006395|PMID:14551910 |
| Biological Process | GO:0007229 | integrin-mediated signaling pathway |
MGI:96611 | IDA | Mouse | MGI:MGI:3050945|PMID:15249579 |
| Biological Process | GO:0007159 | leukocyte adhesion |
P05107 | IDA | Human | PMID:12885943 |
| Biological Process | GO:0007626 | locomotory behavior |
WBGene00003930 | IMP | Worm | WB:WBPaper00005654|PMID:12529635 |
| Biological Process | GO:0055001 | muscle cell development |
WBGene00003930 | IMP | Worm | WB:WBPaper00001894|PMID:8106547 |
| Biological Process | GO:0030593 | neutrophil chemotaxis |
MGI:96611 | IMP | Mouse | MGI:MGI:2658799|PMID:10528208 |
| Biological Process | GO:0030593 | neutrophil chemotaxis |
P05107 | IDA | Human | PMID:12885943 |
| Biological Process | GO:0050730 | regulation of peptidyl-tyrosine phosphorylation |
P05107 | IDA | Human | PMID:12885943 |
| Biological Process | GO:0000003 | reproduction |
WBGene00003930 | IMP | Worm | WB:WBPaper00005654|PMID:12529635 |
| Biological Process | GO:0000003 | reproduction |
WBGene00003930 | IMP | Worm | WB:WBPaper00006395|PMID:14551910 |
| Biological Process | GO:0000003 | reproduction |
WBGene00003930 | IMP | Worm | WB:WBPaper00024681|PMID:15642374 |