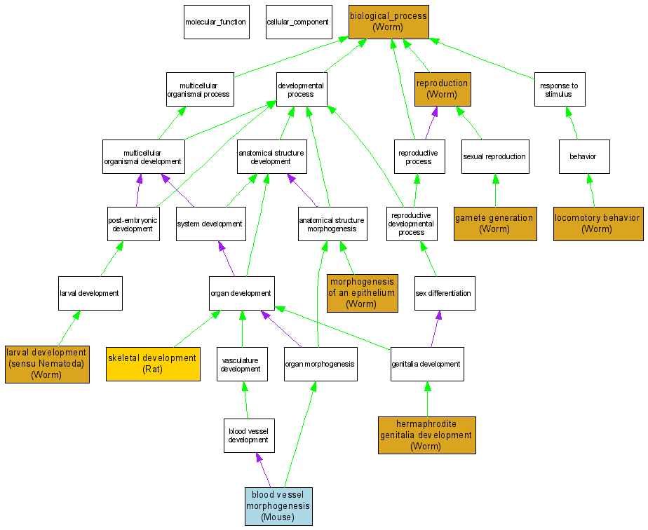
| Category | ID | Term | DB Object | Evidence | Organism | Reference |
| Biological Process | GO:0008150 | biological_process |
WBGene00002081 | IMP | Worm | WB:WBPaper00024497|PMID:15489339 |
| Biological Process | GO:0048514 | blood vessel morphogenesis |
MGI:102700 | IMP | Mouse | MGI:MGI:3587516|PMID:16003770 |
| Biological Process | GO:0007276 | gamete generation |
WBGene00002081 | IMP | Worm | WB:WBPaper00006395|PMID:14551910 |
| Biological Process | GO:0040035 | hermaphrodite genitalia development |
WBGene00002081 | IMP | Worm | WB:WBPaper00006395|PMID:14551910 |
| Biological Process | GO:0002119 | larval development (sensu Nematoda) |
WBGene00002081 | IMP | Worm | WB:WBPaper00024497|PMID:15489339 |
| Biological Process | GO:0007626 | locomotory behavior |
WBGene00002081 | IMP | Worm | WB:WBPaper00006395|PMID:14551910 |
| Biological Process | GO:0002009 | morphogenesis of an epithelium |
WBGene00002081 | IMP | Worm | WB:WBPaper00005654|PMID:12529635 |
| Biological Process | GO:0000003 | reproduction |
WBGene00002081 | IMP | Worm | WB:WBPaper00024497|PMID:15489339 |
| Biological Process | GO:0001501 | skeletal development |
RGD:71029 | IEP | Rat | RGD:704391|PMID:10373016 |