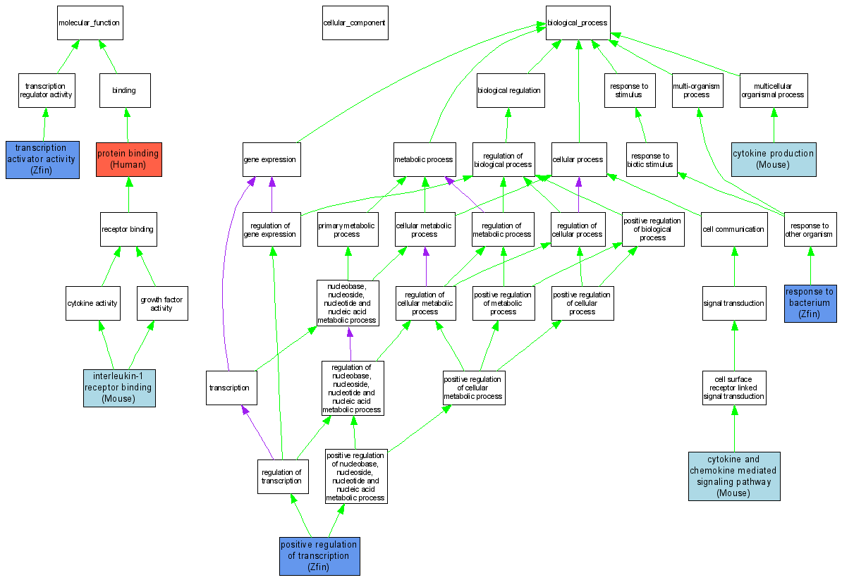
Compare GO annotations for IRAK4 and its orthologs

A table of the annotations represented in this image is provided below.
CategoryIDTermDB ObjectEvidenceOrganismReference
Molecular FunctionGO:0005149interleukin-1 receptor binding MGI:2182474IPIMouseMGI:MGI:3056874|PMID:15292196
Molecular FunctionGO:0005515protein binding Q9NWZ3IPIHumanPMID:12860405
Molecular FunctionGO:0005515protein binding Q9NWZ3IPIHumanPMID:16286016
Molecular FunctionGO:0016563transcription activator activity ZDB-GENE-040426-738IDAZfinZFIN:ZDB-PUB-050419-3|PMID:15829296
Biological ProcessGO:0019221cytokine and chemokine mediated signaling pathway MGI:2182474IDAMouseMGI:MGI:3056874|PMID:15292196
Biological ProcessGO:0001816cytokine production MGI:2182474IDAMouseMGI:MGI:3056874|PMID:15292196
Biological ProcessGO:0045941positive regulation of transcription ZDB-GENE-040426-738IDAZfinZFIN:ZDB-PUB-050419-3|PMID:15829296
Biological ProcessGO:0009617response to bacterium ZDB-GENE-040426-738IDAZfinZFIN:ZDB-PUB-050419-3|PMID:15829296