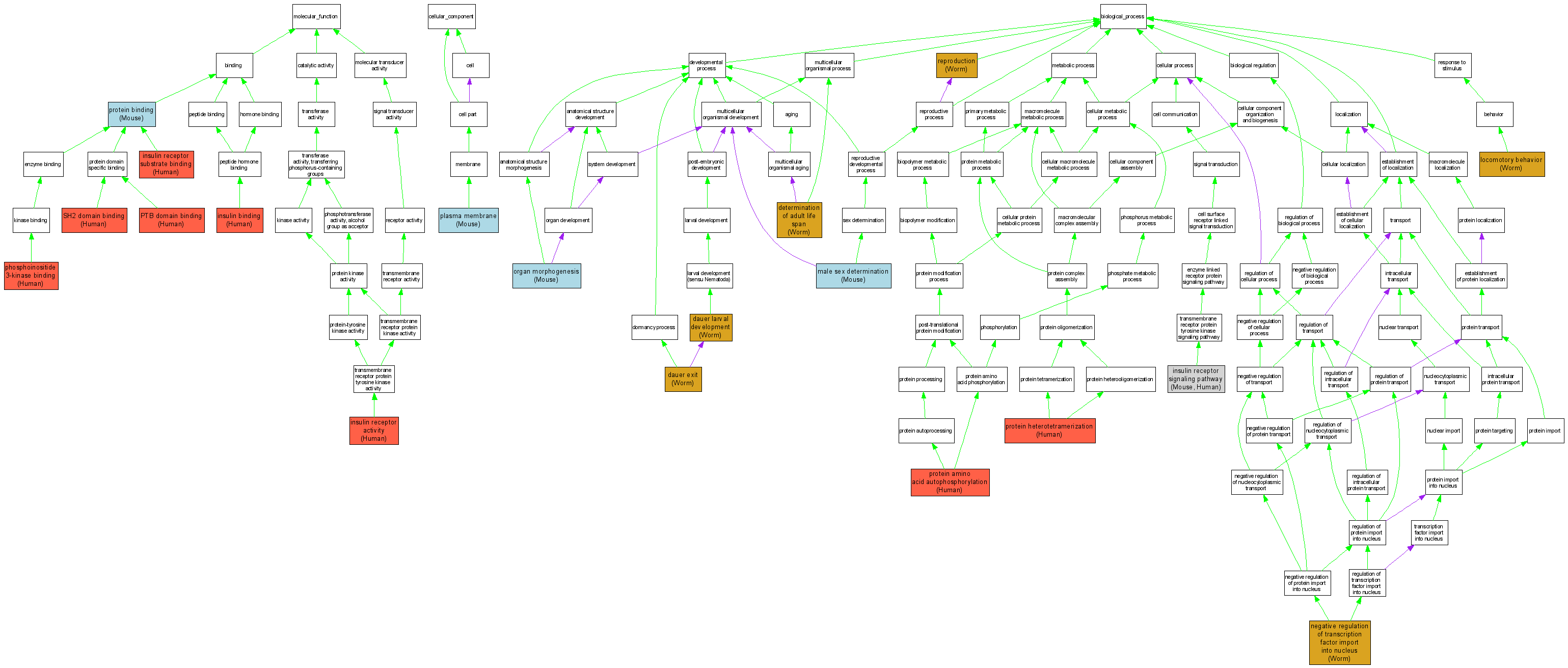
Compare GO annotations for INSR and its orthologs

A table of the annotations represented in this image is provided below.
CategoryIDTermDB ObjectEvidenceOrganismReference
Molecular FunctionGO:0043559insulin binding P06213IDAHumanPMID:8440175
Molecular FunctionGO:0005009insulin receptor activity P06213IDAHumanPMID:8440175
Molecular FunctionGO:0043560insulin receptor substrate binding P06213IPIHumanPMID:7559478
Molecular FunctionGO:0043560insulin receptor substrate binding P06213IPIHumanPMID:7537849
Molecular FunctionGO:0043548phosphoinositide 3-kinase binding P06213IPIHumanPMID:7537849
Molecular FunctionGO:0043548phosphoinositide 3-kinase binding P06213IPIHumanPMID:8276809
Molecular FunctionGO:0005515protein binding MGI:96575IPIMouseMGI:MGI:1334765|PMID:10196204
Molecular FunctionGO:0005515protein binding MGI:96575IPIMouseMGI:MGI:3045683|PMID:15169905
Molecular FunctionGO:0005515protein binding MGI:96575IPIMouseMGI:MGI:2681062|PMID:12917015
Molecular FunctionGO:0051425PTB domain binding P06213IPIHumanPMID:7559478
Molecular FunctionGO:0042169SH2 domain binding P06213IPIHumanPMID:8276809
Cellular ComponentGO:0005886plasma membrane MGI:96575IDAMouseMGI:MGI:3042070|PMID:14562105
Biological ProcessGO:0043054dauer exit WBGene00000898IMPWormWB:WBPaper00003244|PMID:9790527
Biological ProcessGO:0040024dauer larval development WBGene00000898IMPWormWB:WBPaper00006153|PMID:14576426
Biological ProcessGO:0040024dauer larval development WBGene00000898IMPWormWB:WBPaper00004702|PMID:11381260
Biological ProcessGO:0040024dauer larval development WBGene00000898IMPWormWB:WBPaper00003883|PMID:10625546
Biological ProcessGO:0040024dauer larval development WBGene00000898IMPWormWB:WBPaper00003244|PMID:9790527
Biological ProcessGO:0040024dauer larval development WBGene00000898IMPWormWB:WBPaper00002847|PMID:9252323
Biological ProcessGO:0008340determination of adult life span WBGene00000898IMPWormWB:WBPaper00006153|PMID:14576426
Biological ProcessGO:0008340determination of adult life span WBGene00000898IMPWormWB:WBPaper00004702|PMID:11381260
Biological ProcessGO:0008340determination of adult life span WBGene00000898IMPWormWB:WBPaper00003244|PMID:9790527
Biological ProcessGO:0008286insulin receptor signaling pathway MGI:96575IMPMouseMGI:MGI:2447254|PMID:12488434
Biological ProcessGO:0008286insulin receptor signaling pathway P06213IDAHumanPMID:8440175
Biological ProcessGO:0007626locomotory behavior WBGene00000898IMPWormWB:WBPaper00006153|PMID:14576426
Biological ProcessGO:0030238male sex determination MGI:96575IMPMouseMGI:MGI:2680871|PMID:14628051
Biological ProcessGO:0042992negative regulation of transcription factor import into nucleus WBGene00000898IGIWormWB:WBPaper00004702|PMID:11381260
Biological ProcessGO:0009887organ morphogenesis MGI:96575IMPMouseMGI:MGI:2387729|PMID:12101187
Biological ProcessGO:0046777protein amino acid autophosphorylation P06213IMPHumanPMID:7537849
Biological ProcessGO:0051290protein heterotetramerization P06213IDAHumanPMID:1898103
Biological ProcessGO:0000003reproduction WBGene00000898IMPWormWB:WBPaper00003244|PMID:9790527