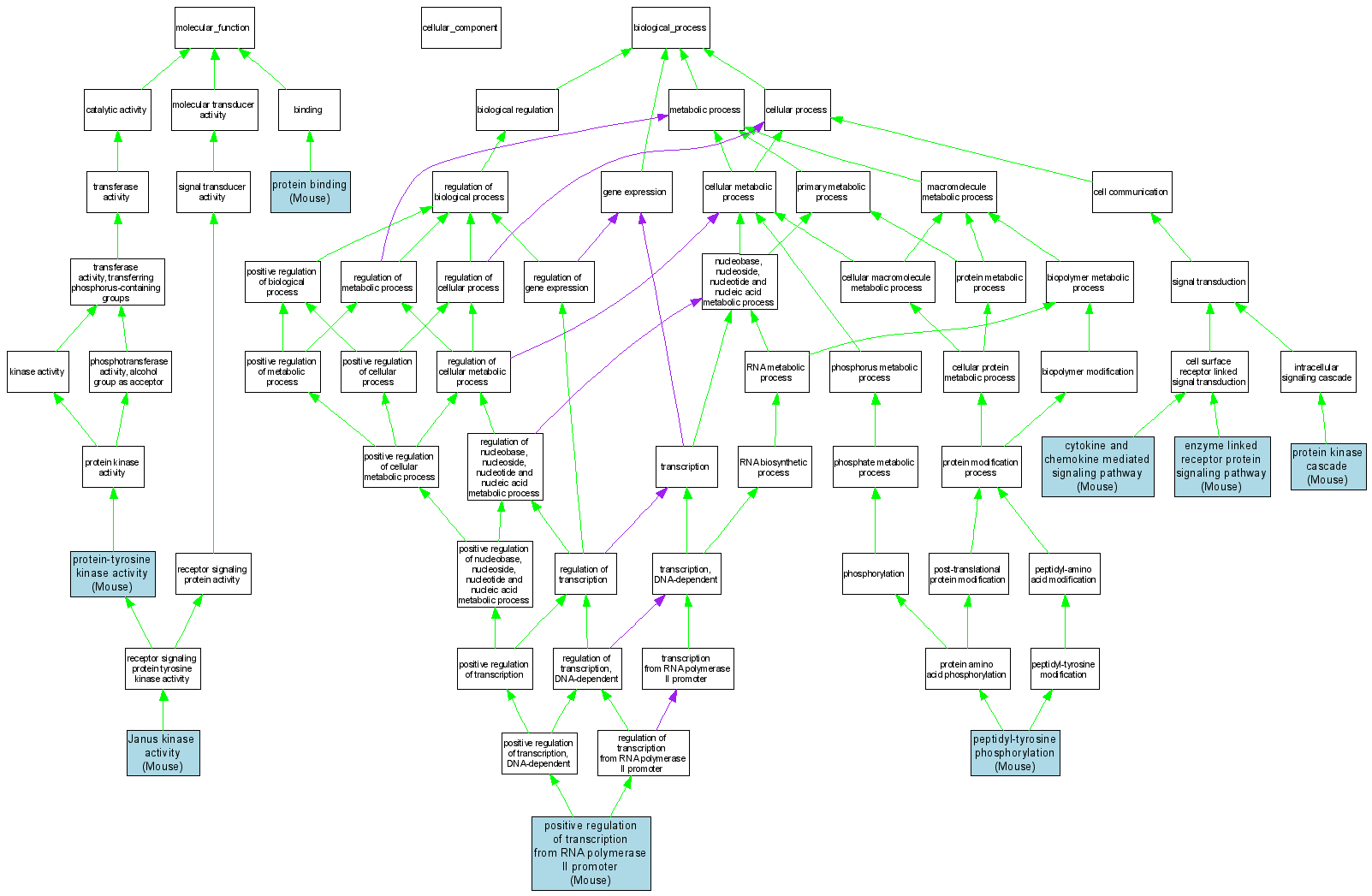
Compare GO annotations for INSL3 and its orthologs

A table of the annotations represented in this image is provided below.
CategoryIDTermDB ObjectEvidenceOrganismReference
Molecular FunctionGO:0004718Janus kinase activity MGI:99928IDAMouseMGI:MGI:67395|PMID:8022486
Molecular FunctionGO:0005515protein binding MGI:99928IPIMouseMGI:MGI:1859033|PMID:10872802
Molecular FunctionGO:0004713protein-tyrosine kinase activity MGI:99928IDAMouseMGI:MGI:1859033|PMID:10872802
Biological ProcessGO:0019221cytokine and chemokine mediated signaling pathway MGI:99928IDAMouseMGI:MGI:67395|PMID:8022486
Biological ProcessGO:0007167enzyme linked receptor protein signaling pathway MGI:99928IDAMouseMGI:MGI:67395|PMID:8022486
Biological ProcessGO:0018108peptidyl-tyrosine phosphorylation MGI:99928IDAMouseMGI:MGI:1859033|PMID:10872802
Biological ProcessGO:0045944positive regulation of transcription from RNA polymerase II promoter MGI:99928IMPMouseMGI:MGI:3577956|PMID:10485657
Biological ProcessGO:0007243protein kinase cascade MGI:99928IDAMouseMGI:MGI:67395|PMID:8022486