| Category | ID | Term | DB Object | Evidence | Organism | Reference |
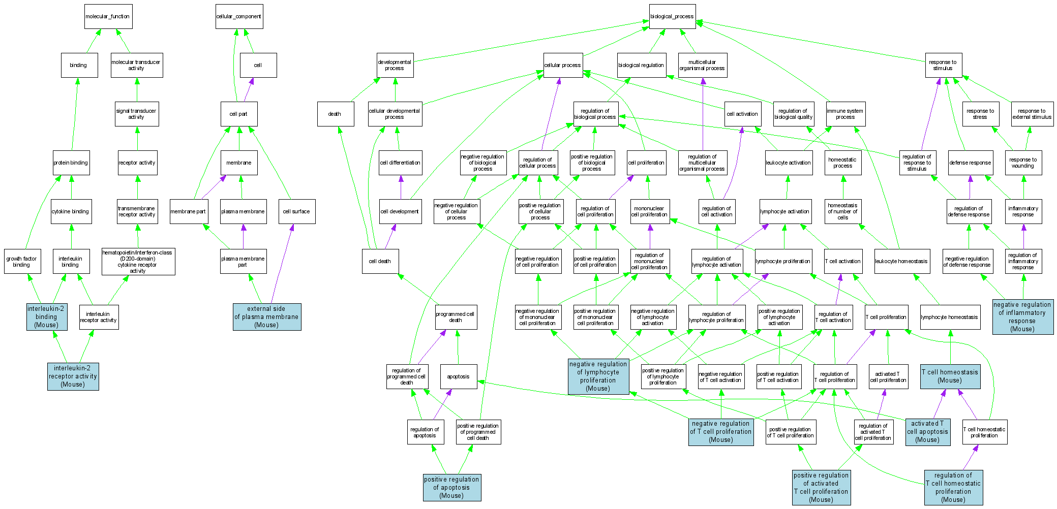
| Molecular Function | GO:0019976 | interleukin-2 binding |
MGI:96549 | IPI | Mouse | MGI:MGI:64265|PMID:8262055 |
| Molecular Function | GO:0004911 | interleukin-2 receptor activity |
MGI:96549 | IMP | Mouse | MGI:MGI:1889048|PMID:7584142 |
| Cellular Component | GO:0009897 | external side of plasma membrane |
MGI:96549 | IDA | Mouse | MGI:MGI:3051177|PMID:15240714 |
| Cellular Component | GO:0009897 | external side of plasma membrane |
MGI:96549 | IDA | Mouse | MGI:MGI:82508|PMID:8769481 |
| Cellular Component | GO:0009897 | external side of plasma membrane |
MGI:96549 | IDA | Mouse | MGI:MGI:3039643|PMID:12867038 |
| Cellular Component | GO:0009897 | external side of plasma membrane |
MGI:96549 | IDA | Mouse | MGI:MGI:3041277|PMID:14990792 |
| Cellular Component | GO:0009897 | external side of plasma membrane |
MGI:96549 | IDA | Mouse | MGI:MGI:3052401|PMID:15368291 |
| Cellular Component | GO:0009897 | external side of plasma membrane |
MGI:96549 | IDA | Mouse | MGI:MGI:77314|PMID:7477352 |
| Cellular Component | GO:0009897 | external side of plasma membrane |
MGI:96549 | IDA | Mouse | MGI:MGI:62368|PMID:7688139 |
| Cellular Component | GO:0009897 | external side of plasma membrane |
MGI:96549 | IDA | Mouse | MGI:MGI:1332382|PMID:10072077 |
| Cellular Component | GO:0009897 | external side of plasma membrane |
MGI:96549 | IDA | Mouse | MGI:MGI:1889048|PMID:7584142 |
| Cellular Component | GO:0009897 | external side of plasma membrane |
MGI:96549 | IDA | Mouse | MGI:MGI:64265|PMID:8262055 |
| Cellular Component | GO:0009897 | external side of plasma membrane |
MGI:96549 | IDA | Mouse | MGI:MGI:1355384|PMID:10760791 |
| Cellular Component | GO:0009897 | external side of plasma membrane |
MGI:96549 | IDA | Mouse | MGI:MGI:3662823|PMID:16227984 |
| Cellular Component | GO:0009897 | external side of plasma membrane |
MGI:96549 | IDA | Mouse | MGI:MGI:3686949|PMID:16973387 |
| Cellular Component | GO:0009897 | external side of plasma membrane |
MGI:96549 | IDA | Mouse | MGI:MGI:3700459|PMID:16301745 |
| Cellular Component | GO:0009897 | external side of plasma membrane |
MGI:96549 | IDA | Mouse | MGI:MGI:65397|PMID:8125140 |
| Biological Process | GO:0006924 | activated T cell apoptosis |
MGI:96549 | IMP | Mouse | MGI:MGI:1889048|PMID:7584142 |
| Biological Process | GO:0050728 | negative regulation of inflammatory response |
MGI:96549 | IMP | Mouse | MGI:MGI:2670301|PMID:12702495 |
| Biological Process | GO:0050728 | negative regulation of inflammatory response |
MGI:96549 | IMP | Mouse | MGI:MGI:1889048|PMID:7584142 |
| Biological Process | GO:0050672 | negative regulation of lymphocyte proliferation |
MGI:96549 | IMP | Mouse | MGI:MGI:3662823|PMID:16227984 |
| Biological Process | GO:0042130 | negative regulation of T cell proliferation |
MGI:96549 | IMP | Mouse | MGI:MGI:2670301|PMID:12702495 |
| Biological Process | GO:0042104 | positive regulation of activated T cell proliferation |
MGI:96549 | IMP | Mouse | MGI:MGI:1889048|PMID:7584142 |
| Biological Process | GO:0043065 | positive regulation of apoptosis |
MGI:96549 | IMP | Mouse | MGI:MGI:1889048|PMID:7584142 |
| Biological Process | GO:0046013 | regulation of T cell homeostatic proliferation |
MGI:96549 | IMP | Mouse | MGI:MGI:3662823|PMID:16227984 |
| Biological Process | GO:0043029 | T cell homeostasis |
MGI:96549 | IMP | Mouse | MGI:MGI:2670301|PMID:12702495 |