| Category | ID | Term | DB Object | Evidence | Organism | Reference |
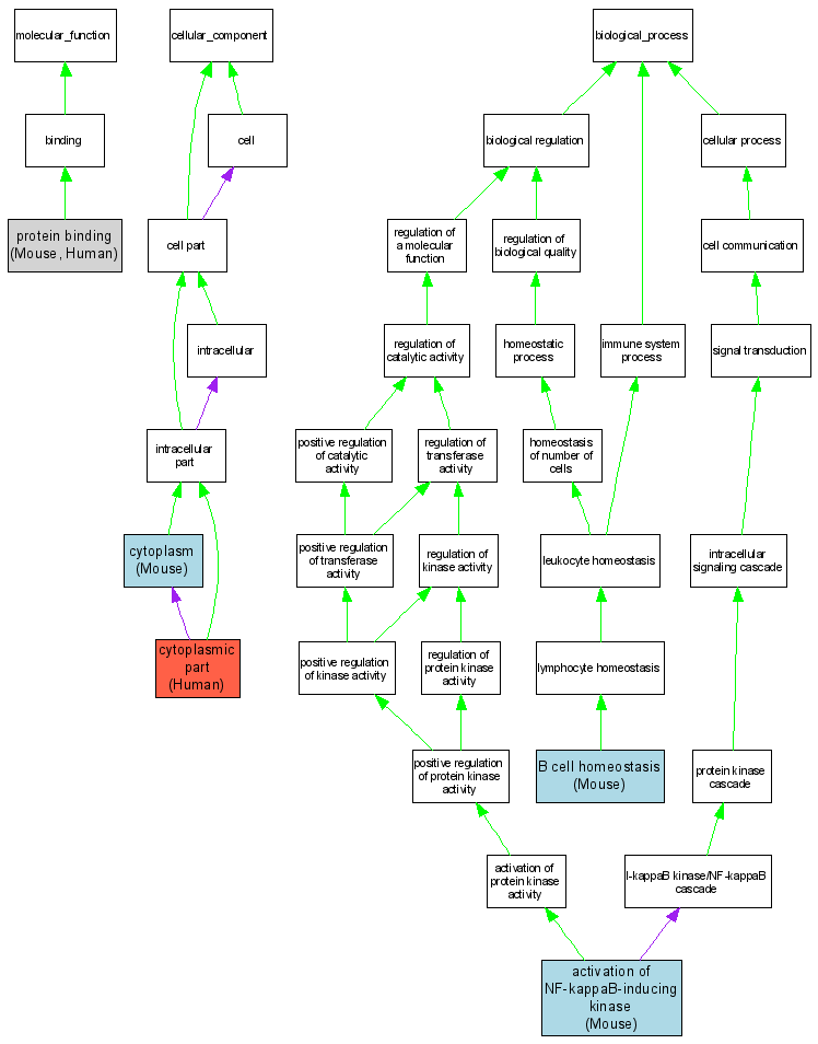
| Molecular Function | GO:0005515 | protein binding |
MGI:1338074 | IPI | Mouse | MGI:MGI:3621577|PMID:16612387 |
| Molecular Function | GO:0005515 | protein binding |
Q9Y6K9 | IPI | Human | PMID:11113112 |
| Cellular Component | GO:0005737 | cytoplasm |
MGI:1338074 | IDA | Mouse | MGI:MGI:2682548|PMID:14654787 |
| Cellular Component | GO:0044444 | cytoplasmic part |
Q9Y6K9 | IDA | Human | PMID:11113112 |
| Biological Process | GO:0007250 | activation of NF-kappaB-inducing kinase |
MGI:1338074 | IDA | Mouse | MGI:MGI:2682548|PMID:14654787 |
| Biological Process | GO:0001782 | B cell homeostasis |
MGI:1338074 | IMP | Mouse | MGI:MGI:2387265|PMID:12235208 |