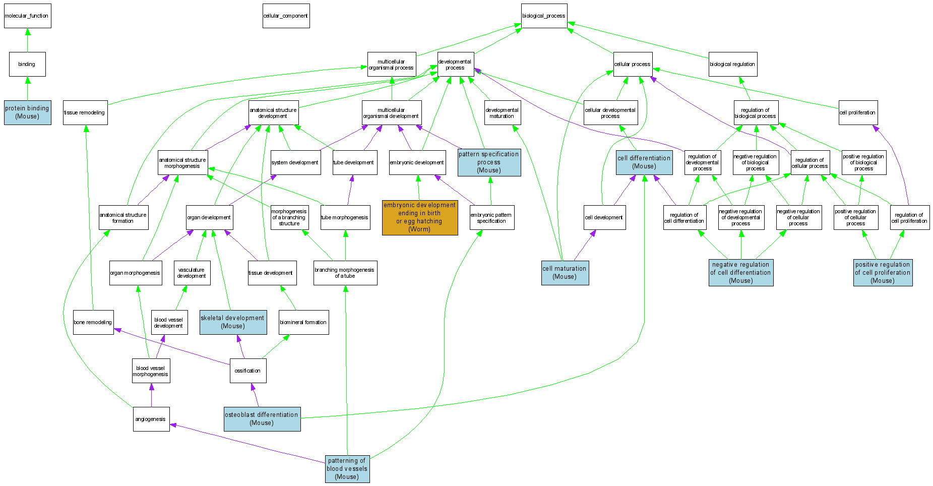
Compare GO annotations for IHH and its orthologs

A table of the annotations represented in this image is provided below.
CategoryIDTermDB ObjectEvidenceOrganismReference
Molecular FunctionGO:0005515protein binding MGI:96533IPIMouseMGI:MGI:1333378|PMID:10050855
Biological ProcessGO:0030154cell differentiation MGI:96533IDAMouseMGI:MGI:3583389|PMID:15951842
Biological ProcessGO:0048469cell maturation MGI:96533IMPMouseMGI:MGI:3511731|PMID:15576404
Biological ProcessGO:0009792embryonic development ending in birth or egg hatching WBGene00006950IMPWormWB:WBPaper00004651|PMID:11231151
Biological ProcessGO:0045596negative regulation of cell differentiation MGI:96533IMPMouseMGI:MGI:3608261|PMID:16284117
Biological ProcessGO:0001649osteoblast differentiation MGI:96533IMPMouseMGI:MGI:3036410|PMID:14973297
Biological ProcessGO:0007389pattern specification process MGI:96533IMPMouseMGI:MGI:1277795|PMID:9671585
Biological ProcessGO:0001569patterning of blood vessels MGI:96533IMPMouseMGI:MGI:3574706|PMID:15689378
Biological ProcessGO:0008284positive regulation of cell proliferation MGI:96533IMPMouseMGI:MGI:3608261|PMID:16284117
Biological ProcessGO:0001501skeletal development MGI:96533IMPMouseMGI:MGI:3608181|PMID:16278811