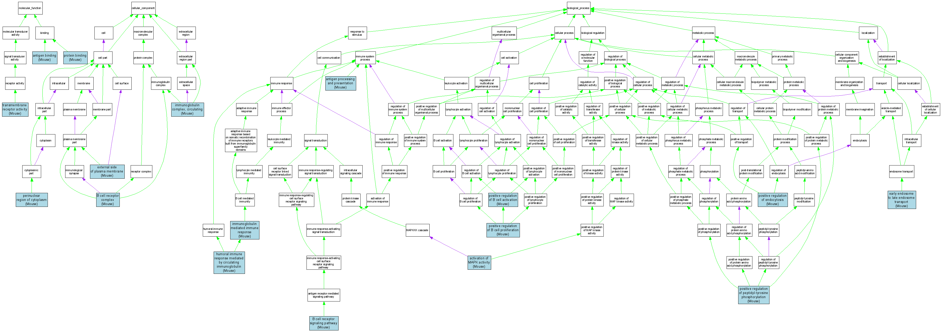
Compare GO annotations for IGHM and its orthologs

A table of the annotations represented in this image is provided below.
CategoryIDTermDB ObjectEvidenceOrganismReference
Molecular FunctionGO:0003823antigen binding MGI:96448IDAMouseMGI:MGI:67723|PMID:8047141
Molecular FunctionGO:0003823antigen binding MGI:96448IDAMouseMGI:MGI:78617|PMID:8552190
Molecular FunctionGO:0003823antigen binding MGI:96448IDAMouseMGI:MGI:1889050|PMID:8418208
Molecular FunctionGO:0003823antigen binding MGI:96448IDAMouseMGI:MGI:1354084|PMID:10704460
Molecular FunctionGO:0003823antigen binding MGI:96448IDAMouseMGI:MGI:2670820|PMID:12882831
Molecular FunctionGO:0003823antigen binding MGI:96448IDAMouseMGI:MGI:62368|PMID:7688139
Molecular FunctionGO:0003823antigen binding MGI:96448IDAMouseMGI:MGI:3037416|PMID:14988498
Molecular FunctionGO:0005515protein binding MGI:96448IPIMouseMGI:MGI:3521842|PMID:1373499
Molecular FunctionGO:0004888transmembrane receptor activity MGI:96448IDAMouseMGI:MGI:3521842|PMID:1373499
Cellular ComponentGO:0019815B cell receptor complex MGI:96448IDAMouseMGI:MGI:78617|PMID:8552190
Cellular ComponentGO:0019815B cell receptor complex MGI:96448IDAMouseMGI:MGI:3028699|PMID:14662849
Cellular ComponentGO:0019815B cell receptor complex MGI:96448IDAMouseMGI:MGI:1889050|PMID:8418208
Cellular ComponentGO:0019815B cell receptor complex MGI:96448IDAMouseMGI:MGI:1354084|PMID:10704460
Cellular ComponentGO:0019815B cell receptor complex MGI:96448IDAMouseMGI:MGI:2670820|PMID:12882831
Cellular ComponentGO:0019815B cell receptor complex MGI:96448IDAMouseMGI:MGI:3036943|PMID:14557413
Cellular ComponentGO:0019815B cell receptor complex MGI:96448IDAMouseMGI:MGI:77314|PMID:7477352
Cellular ComponentGO:0019815B cell receptor complex MGI:96448IDAMouseMGI:MGI:3521842|PMID:1373499
Cellular ComponentGO:0019815B cell receptor complex MGI:96448IDAMouseMGI:MGI:79455|PMID:8626447
Cellular ComponentGO:0009897external side of plasma membrane MGI:96448IDAMouseMGI:MGI:3028699|PMID:14662849
Cellular ComponentGO:0009897external side of plasma membrane MGI:96448IDAMouseMGI:MGI:1889050|PMID:8418208
Cellular ComponentGO:0009897external side of plasma membrane MGI:96448IDAMouseMGI:MGI:1354084|PMID:10704460
Cellular ComponentGO:0009897external side of plasma membrane MGI:96448IDAMouseMGI:MGI:2670820|PMID:12882831
Cellular ComponentGO:0009897external side of plasma membrane MGI:96448IDAMouseMGI:MGI:3036943|PMID:14557413
Cellular ComponentGO:0009897external side of plasma membrane MGI:96448IDAMouseMGI:MGI:77314|PMID:7477352
Cellular ComponentGO:0009897external side of plasma membrane MGI:96448IDAMouseMGI:MGI:77315|PMID:7477353
Cellular ComponentGO:0009897external side of plasma membrane MGI:96448IDAMouseMGI:MGI:3521842|PMID:1373499
Cellular ComponentGO:0009897external side of plasma membrane MGI:96448IDAMouseMGI:MGI:79455|PMID:8626447
Cellular ComponentGO:0009897external side of plasma membrane MGI:96448IDAMouseMGI:MGI:1332382|PMID:10072077
Cellular ComponentGO:0009897external side of plasma membrane MGI:96448IDAMouseMGI:MGI:1889695|PMID:10979977
Cellular ComponentGO:0042571immunoglobulin complex, circulating MGI:96448IDAMouseMGI:MGI:67723|PMID:8047141
Cellular ComponentGO:0042571immunoglobulin complex, circulating MGI:96448IDAMouseMGI:MGI:78617|PMID:8552190
Cellular ComponentGO:0042571immunoglobulin complex, circulating MGI:96448IDAMouseMGI:MGI:1889050|PMID:8418208
Cellular ComponentGO:0042571immunoglobulin complex, circulating MGI:96448IDAMouseMGI:MGI:2671681|PMID:9492004
Cellular ComponentGO:0042571immunoglobulin complex, circulating MGI:96448IDAMouseMGI:MGI:1354084|PMID:10704460
Cellular ComponentGO:0042571immunoglobulin complex, circulating MGI:96448IDAMouseMGI:MGI:3039643|PMID:12867038
Cellular ComponentGO:0042571immunoglobulin complex, circulating MGI:96448IDAMouseMGI:MGI:2670820|PMID:12882831
Cellular ComponentGO:0042571immunoglobulin complex, circulating MGI:96448IDAMouseMGI:MGI:62368|PMID:7688139
Cellular ComponentGO:0042571immunoglobulin complex, circulating MGI:96448IDAMouseMGI:MGI:3037416|PMID:14988498
Cellular ComponentGO:0042571immunoglobulin complex, circulating MGI:96448IDAMouseMGI:MGI:1926579|PMID:11057672
Cellular ComponentGO:0048471perinuclear region of cytoplasm MGI:96448IDAMouseMGI:MGI:3521842|PMID:1373499
Biological ProcessGO:0000187activation of MAPK activity MGI:96448IDAMouseMGI:MGI:79455|PMID:8626447
Biological ProcessGO:0019882antigen processing and presentation MGI:96448IDAMouseMGI:MGI:3033879|PMID:11854359
Biological ProcessGO:0050853B cell receptor signaling pathway MGI:96448IDAMouseMGI:MGI:3521842|PMID:1373499
Biological ProcessGO:0050853B cell receptor signaling pathway MGI:96448IDAMouseMGI:MGI:79455|PMID:8626447
Biological ProcessGO:0045022early endosome to late endosome transport MGI:96448IDAMouseMGI:MGI:3033879|PMID:11854359
Biological ProcessGO:0002455humoral immune response mediated by circulating immunoglobulin MGI:96448IDAMouseMGI:MGI:3037416|PMID:14988498
Biological ProcessGO:0016064immunoglobulin mediated immune response MGI:96448IDAMouseMGI:MGI:67723|PMID:8047141
Biological ProcessGO:0016064immunoglobulin mediated immune response MGI:96448IDAMouseMGI:MGI:78617|PMID:8552190
Biological ProcessGO:0016064immunoglobulin mediated immune response MGI:96448IDAMouseMGI:MGI:1889050|PMID:8418208
Biological ProcessGO:0016064immunoglobulin mediated immune response MGI:96448IDAMouseMGI:MGI:1354084|PMID:10704460
Biological ProcessGO:0050871positive regulation of B cell activation MGI:96448IDAMouseMGI:MGI:3033879|PMID:11854359
Biological ProcessGO:0050871positive regulation of B cell activation MGI:96448IDAMouseMGI:MGI:1354084|PMID:10704460
Biological ProcessGO:0030890positive regulation of B cell proliferation MGI:96448IDAMouseMGI:MGI:78617|PMID:8552190
Biological ProcessGO:0030890positive regulation of B cell proliferation MGI:96448IDAMouseMGI:MGI:1354084|PMID:10704460
Biological ProcessGO:0030890positive regulation of B cell proliferation MGI:96448IDAMouseMGI:MGI:3051152|PMID:15240667
Biological ProcessGO:0030890positive regulation of B cell proliferation MGI:96448IDAMouseMGI:MGI:1889695|PMID:10979977
Biological ProcessGO:0045807positive regulation of endocytosis MGI:96448IDAMouseMGI:MGI:3033879|PMID:11854359
Biological ProcessGO:0050731positive regulation of peptidyl-tyrosine phosphorylation MGI:96448IDAMouseMGI:MGI:3521842|PMID:1373499
Biological ProcessGO:0050731positive regulation of peptidyl-tyrosine phosphorylation MGI:96448IDAMouseMGI:MGI:79455|PMID:8626447