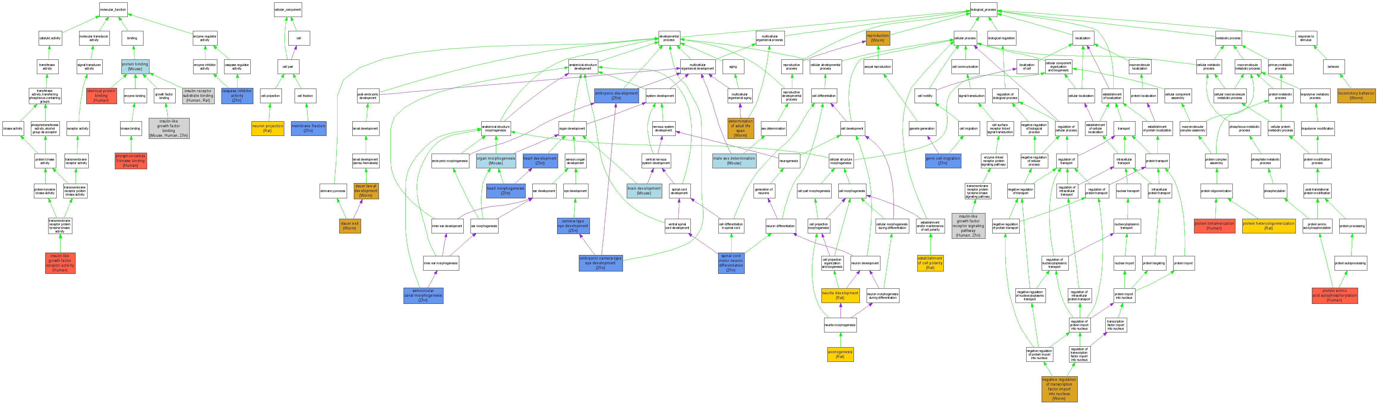
| Category | ID | Term | DB Object | Evidence | Organism | Reference |
| Molecular Function | GO:0043027 | caspase inhibitor activity |
ZDB-GENE-020503-2 | IMP | Zfin | ZFIN:ZDB-PUB-070303-43|PMID:17332774 |
| Molecular Function | GO:0042802 | identical protein binding |
P08069 | IPI | Human | PMID:11448933 |
| Molecular Function | GO:0043560 | insulin receptor substrate binding |
P08069 | IPI | Human | PMID:7541045 |
| Molecular Function | GO:0043560 | insulin receptor substrate binding |
RGD:2869 | IPI | Rat | RGD:1581313|PMID:15272025 |
| Molecular Function | GO:0005520 | insulin-like growth factor binding |
MGI:96433 | IPI | Mouse | MGI:MGI:2679358|PMID:14566968 |
| Molecular Function | GO:0005520 | insulin-like growth factor binding |
P08069 | IDA | Human | PMID:7679099 |
| Molecular Function | GO:0005520 | insulin-like growth factor binding |
P08069 | IDA | Human | PMID:1846292 |
| Molecular Function | GO:0005520 | insulin-like growth factor binding |
ZDB-GENE-020503-2 | IPI | Zfin | ZFIN:ZDB-PUB-020429-3|PMID:11956169 |
| Molecular Function | GO:0005010 | insulin-like growth factor receptor activity |
P08069 | IDA | Human | PMID:7679099 |
| Molecular Function | GO:0043548 | phosphoinositide 3-kinase binding |
P08069 | IPI | Human | PMID:7541045 |
| Molecular Function | GO:0005515 | protein binding |
MGI:96433 | IPI | Mouse | MGI:MGI:2671700|PMID:12771153 |
| Molecular Function | GO:0005515 | protein binding |
MGI:96433 | IPI | Mouse | MGI:MGI:2681062|PMID:12917015 |
| Cellular Component | GO:0005624 | membrane fraction |
ZDB-GENE-020503-2 | IDA | Zfin | ZFIN:ZDB-PUB-020429-3|PMID:11956169 |
| Cellular Component | GO:0043005 | neuron projection |
RGD:2869 | IDA | Rat | RGD:1624300|PMID:16845384 |
| Biological Process | GO:0007409 | axonogenesis |
RGD:2869 | IMP | Rat | RGD:1624300|PMID:16845384 |
| Biological Process | GO:0007420 | brain development |
MGI:96433 | IMP | Mouse | MGI:MGI:2670470|PMID:12904469 |
| Biological Process | GO:0043010 | camera-type eye development |
ZDB-GENE-020503-2 | IMP | Zfin | ZFIN:ZDB-PUB-060531-4|PMID:16705083 |
| Biological Process | GO:0043054 | dauer exit |
WBGene00000898 | IMP | Worm | WB:WBPaper00003244|PMID:9790527 |
| Biological Process | GO:0040024 | dauer larval development |
WBGene00000898 | IMP | Worm | WB:WBPaper00006153|PMID:14576426 |
| Biological Process | GO:0040024 | dauer larval development |
WBGene00000898 | IMP | Worm | WB:WBPaper00004702|PMID:11381260 |
| Biological Process | GO:0040024 | dauer larval development |
WBGene00000898 | IMP | Worm | WB:WBPaper00003883|PMID:10625546 |
| Biological Process | GO:0040024 | dauer larval development |
WBGene00000898 | IMP | Worm | WB:WBPaper00003244|PMID:9790527 |
| Biological Process | GO:0040024 | dauer larval development |
WBGene00000898 | IMP | Worm | WB:WBPaper00002847|PMID:9252323 |
| Biological Process | GO:0008340 | determination of adult life span |
WBGene00000898 | IMP | Worm | WB:WBPaper00006153|PMID:14576426 |
| Biological Process | GO:0008340 | determination of adult life span |
WBGene00000898 | IMP | Worm | WB:WBPaper00004702|PMID:11381260 |
| Biological Process | GO:0008340 | determination of adult life span |
WBGene00000898 | IMP | Worm | WB:WBPaper00003244|PMID:9790527 |
| Biological Process | GO:0031076 | embryonic camera-type eye development |
ZDB-GENE-020503-2 | IMP | Zfin | ZFIN:ZDB-PUB-070303-43|PMID:17332774 |
| Biological Process | GO:0009790 | embryonic development |
ZDB-GENE-020503-2 | IMP | Zfin | ZFIN:ZDB-PUB-060531-4|PMID:16705083 |
| Biological Process | GO:0009790 | embryonic development |
ZDB-GENE-020503-2 | IGI | Zfin | ZFIN:ZDB-PUB-060531-4|PMID:16705083 |
| Biological Process | GO:0030010 | establishment of cell polarity |
RGD:2869 | IMP | Rat | RGD:1624300|PMID:16845384 |
| Biological Process | GO:0008354 | germ cell migration |
ZDB-GENE-020503-2 | IMP | Zfin | ZFIN:ZDB-PUB-070330-12|PMID:17362906 |
| Biological Process | GO:0007507 | heart development |
ZDB-GENE-020503-2 | IMP | Zfin | ZFIN:ZDB-PUB-060531-4|PMID:16705083 |
| Biological Process | GO:0003007 | heart morphogenesis |
ZDB-GENE-020503-2 | IMP | Zfin | ZFIN:ZDB-PUB-070303-43|PMID:17332774 |
| Biological Process | GO:0048009 | insulin-like growth factor receptor signaling pathway |
P08069 | IDA | Human | PMID:7679099 |
| Biological Process | GO:0048009 | insulin-like growth factor receptor signaling pathway |
ZDB-GENE-020503-2 | IDA | Zfin | ZFIN:ZDB-PUB-020429-3|PMID:11956169 |
| Biological Process | GO:0007626 | locomotory behavior |
WBGene00000898 | IMP | Worm | WB:WBPaper00006153|PMID:14576426 |
| Biological Process | GO:0030238 | male sex determination |
MGI:96433 | IMP | Mouse | MGI:MGI:2680871|PMID:14628051 |
| Biological Process | GO:0042992 | negative regulation of transcription factor import into nucleus |
WBGene00000898 | IGI | Worm | WB:WBPaper00004702|PMID:11381260 |
| Biological Process | GO:0031175 | neurite development |
RGD:2869 | IDA | Rat | RGD:1358316|PMID:15567343 |
| Biological Process | GO:0009887 | organ morphogenesis |
MGI:96433 | IMP | Mouse | MGI:MGI:2387729|PMID:12101187 |
| Biological Process | GO:0046777 | protein amino acid autophosphorylation |
P08069 | IDA | Human | PMID:1846292 |
| Biological Process | GO:0046777 | protein amino acid autophosphorylation |
P08069 | IDA | Human | PMID:11162456 |
| Biological Process | GO:0046777 | protein amino acid autophosphorylation |
P08069 | IDA | Human | PMID:7679099 |
| Biological Process | GO:0051291 | protein heterooligomerization |
RGD:2869 | IDA | Rat | RGD:1581313|PMID:15272025 |
| Biological Process | GO:0051262 | protein tetramerization |
P08069 | IDA | Human | PMID:1846292 |
| Biological Process | GO:0000003 | reproduction |
WBGene00000898 | IMP | Worm | WB:WBPaper00003244|PMID:9790527 |
| Biological Process | GO:0048752 | semicircular canal morphogenesis |
ZDB-GENE-020503-2 | IMP | Zfin | ZFIN:ZDB-PUB-060531-4|PMID:16705083 |
| Biological Process | GO:0021522 | spinal cord motor neuron differentiation |
ZDB-GENE-020503-2 | IMP | Zfin | ZFIN:ZDB-PUB-060531-4|PMID:16705083 |