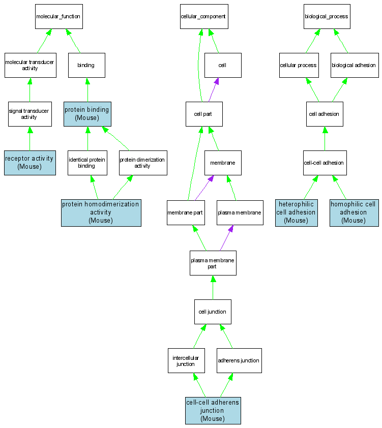
| Category | ID | Term | DB Object | Evidence | Organism | Reference |
| Molecular Function | GO:0005515 | protein binding |
MGI:1926483 | IPI | Mouse | MGI:MGI:2675176|PMID:12826663 |
| Molecular Function | GO:0042803 | protein homodimerization activity |
MGI:1926483 | IDA | Mouse | MGI:MGI:2675176|PMID:12826663 |
| Molecular Function | GO:0004872 | receptor activity |
MGI:1926483 | IDA | Mouse | MGI:MGI:1927368|PMID:11090177 |
| Cellular Component | GO:0005913 | cell-cell adherens junction |
MGI:1926483 | IDA | Mouse | MGI:MGI:2450499|PMID:12515806 |
| Cellular Component | GO:0005913 | cell-cell adherens junction |
MGI:1926483 | IDA | Mouse | MGI:MGI:3056026|PMID:15328010 |
| Biological Process | GO:0007157 | heterophilic cell adhesion |
MGI:1926483 | IDA | Mouse | MGI:MGI:2675176|PMID:12826663 |
| Biological Process | GO:0007156 | homophilic cell adhesion |
MGI:1926483 | IDA | Mouse | MGI:MGI:2675176|PMID:12826663 |