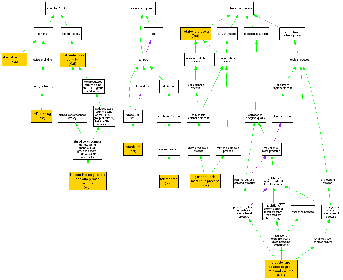
| Category | ID | Term | DB Object | Evidence | Organism | Reference |
| Molecular Function | GO:0003845 | 11-beta-hydroxysteroid dehydrogenase activity |
RGD:2835 | IDA | Rat | RGD:727334|PMID:11755176 |
| Molecular Function | GO:0003845 | 11-beta-hydroxysteroid dehydrogenase activity |
RGD:2835 | IMP | Rat | RGD:1601051|PMID:16188378 |
| Molecular Function | GO:0051287 | NAD binding |
RGD:2835 | IDA | Rat | RGD:1625105|PMID:15761036 |
| Molecular Function | GO:0016491 | oxidoreductase activity |
RGD:2835 | IDA | Rat | RGD:70436|PMID:11751610 |
| Molecular Function | GO:0005496 | steroid binding |
RGD:2835 | IPI | Rat | RGD:1625105|PMID:15761036 |
| Cellular Component | GO:0005737 | cytoplasm |
RGD:2835 | IDA | Rat | RGD:1625105|PMID:15761036 |
| Cellular Component | GO:0005792 | microsome |
RGD:2835 | IDA | Rat | RGD:1625105|PMID:15761036 |
| Biological Process | GO:0002017 | aldosterone mediated regulation of blood volume |
RGD:2835 | IMP | Rat | RGD:1625109|PMID:15718388 |
| Biological Process | GO:0008211 | glucocorticoid metabolic process |
RGD:2835 | IDA | Rat | RGD:1625084|PMID:16763064 |
| Biological Process | GO:0008152 | metabolic process |
RGD:2835 | IDA | Rat | RGD:70436|PMID:11751610 |