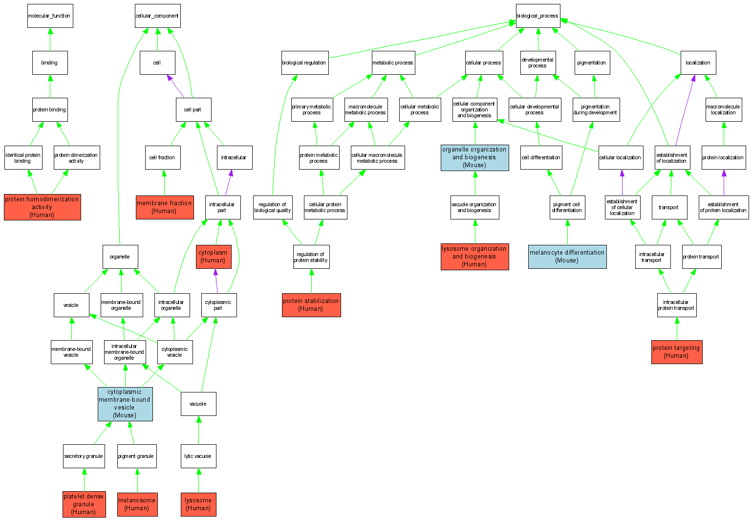
| Category | ID | Term | DB Object | Evidence | Organism | Reference |
| Molecular Function | GO:0042803 | protein homodimerization activity |
Q9NQG7 | IPI | Human | PMID:12663659 |
| Cellular Component | GO:0005737 | cytoplasm |
Q9NQG7 | IDA | Human | PMID:12756248 |
| Cellular Component | GO:0016023 | cytoplasmic membrane-bound vesicle |
MGI:2177742 | IDA | Mouse | MGI:MGI:2175993|PMID:11836498 |
| Cellular Component | GO:0005764 | lysosome |
Q9NQG7 | IDA | Human | PMID:12663659 |
| Cellular Component | GO:0042470 | melanosome |
Q9NQG7 | IDA | Human | PMID:12663659 |
| Cellular Component | GO:0005624 | membrane fraction |
Q9NQG7 | IDA | Human | PMID:12756248 |
| Cellular Component | GO:0042827 | platelet dense granule |
Q9NQG7 | IDA | Human | PMID:12756248 |
| Biological Process | GO:0007040 | lysosome organization and biogenesis |
Q9NQG7 | IDA | Human | PMID:12663659 |
| Biological Process | GO:0030318 | melanocyte differentiation |
MGI:2177742 | IMP | Mouse | MGI:MGI:2175993|PMID:11836498 |
| Biological Process | GO:0006996 | organelle organization and biogenesis |
MGI:2177742 | IMP | Mouse | MGI:MGI:2175993|PMID:11836498 |
| Biological Process | GO:0050821 | protein stabilization |
Q9NQG7 | IPI | Human | PMID:12663659 |
| Biological Process | GO:0006605 | protein targeting |
Q9NQG7 | IDA | Human | PMID:12663659 |