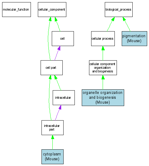
Compare GO annotations for HPS3 and its orthologs

A table of the annotations represented in this image is provided below.
CategoryIDTermDB ObjectEvidenceOrganismReference
Cellular ComponentGO:0005737cytoplasm MGI:2153839IDAMouseMGI:MGI:2153300|PMID:11707070
Biological ProcessGO:0006996organelle organization and biogenesis MGI:2153839IMPMouseMGI:MGI:2153300|PMID:11707070
Biological ProcessGO:0043473pigmentation MGI:2153839IMPMouseMGI:MGI:77000|PMID:2379821