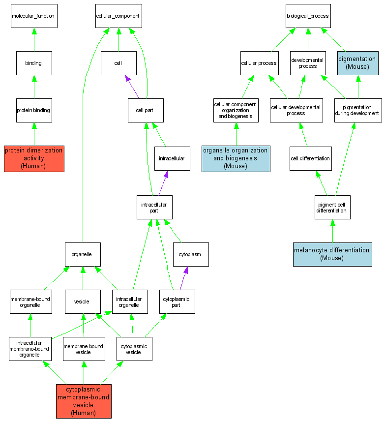
| Category | ID | Term | DB Object | Evidence | Organism | Reference |
| Molecular Function | GO:0046983 | protein dimerization activity |
Q92902 | IPI | Human | PMID:12663659 |
| Cellular Component | GO:0016023 | cytoplasmic membrane-bound vesicle |
Q92902 | IDA | Human | PMID:11836498 |
| Biological Process | GO:0030318 | melanocyte differentiation |
MGI:2177763 | IMP | Mouse | MGI:MGI:2175993|PMID:11836498 |
| Biological Process | GO:0006996 | organelle organization and biogenesis |
MGI:2177763 | IMP | Mouse | MGI:MGI:2175993|PMID:11836498 |
| Biological Process | GO:0043473 | pigmentation |
MGI:2177763 | IMP | Mouse | MGI:MGI:77000|PMID:2379821 |