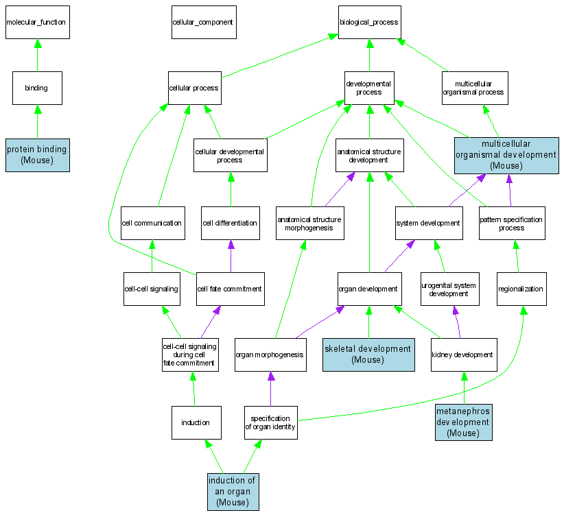
| Category | ID | Term | DB Object | Evidence | Organism | Reference |
| Molecular Function | GO:0005515 | protein binding |
MGI:96172 | IPI | Mouse | MGI:MGI:3038045|PMID:14973489 |
| Biological Process | GO:0001759 | induction of an organ |
MGI:96172 | IGI | Mouse | MGI:MGI:3036921|PMID:12050119 |
| Biological Process | GO:0001656 | metanephros development |
MGI:96172 | IGI | Mouse | MGI:MGI:3036921|PMID:12050119 |
| Biological Process | GO:0007275 | multicellular organismal development |
MGI:96172 | IDA | Mouse | MGI:MGI:2177896|PMID:11900456 |
| Biological Process | GO:0001501 | skeletal development |
MGI:96172 | IMP | Mouse | MGI:MGI:73938|PMID:7596412 |