| Category | ID | Term | DB Object | Evidence | Organism | Reference |
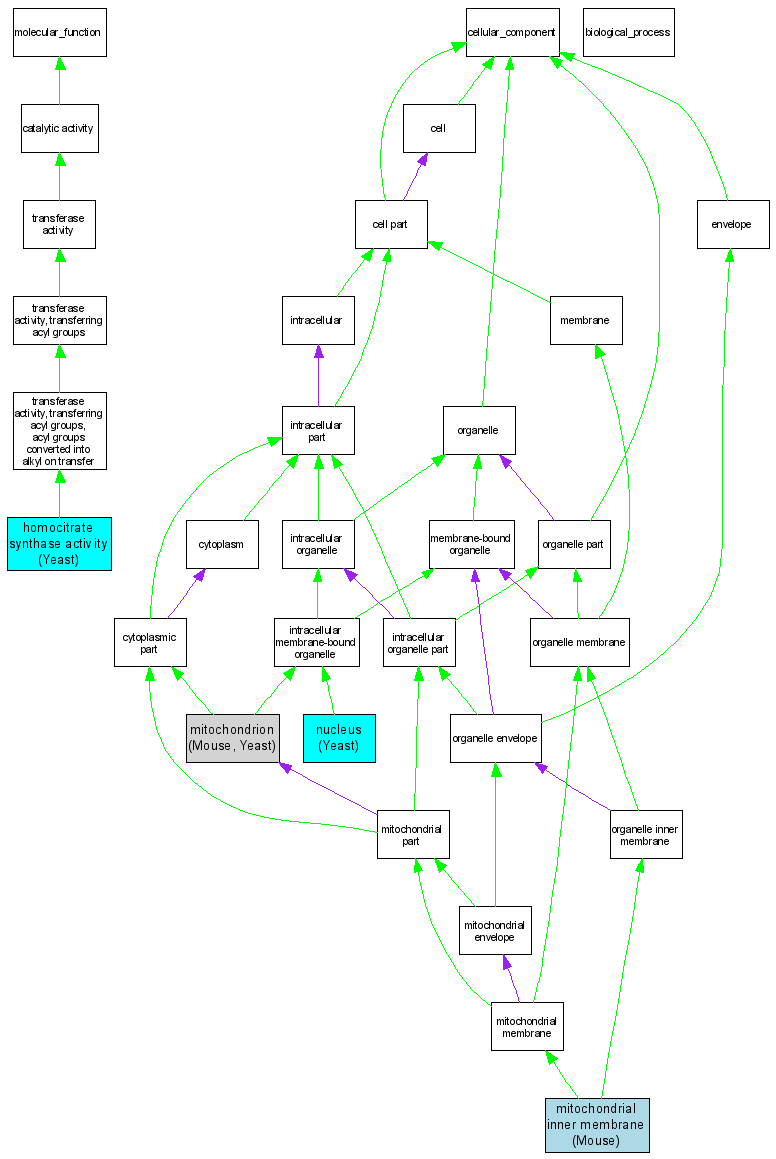
| Molecular Function | GO:0004410 | homocitrate synthase activity |
S000002341 | IGI | Yeast | SGD_REF:S000040054|PMID:8923736 |
| Molecular Function | GO:0004410 | homocitrate synthase activity |
S000002341 | IEP | Yeast | SGD_REF:S000040054|PMID:8923736 |
| Molecular Function | GO:0004410 | homocitrate synthase activity |
S000002341 | IMP | Yeast | SGD_REF:S000040054|PMID:8923736 |
| Cellular Component | GO:0005743 | mitochondrial inner membrane |
MGI:96158 | IDA | Mouse | MGI:MGI:3590069|PMID:12865426 |
| Cellular Component | GO:0005739 | mitochondrion |
MGI:96158 | IDA | Mouse | MGI:MGI:2682130|PMID:14651853 |
| Cellular Component | GO:0005739 | mitochondrion |
S000002341 | IDA | Yeast | SGD_REF:S000117178|PMID:16823961 |
| Cellular Component | GO:0005739 | mitochondrion |
S000002341 | IDA | Yeast | SGD_REF:S000075100|PMID:14576278 |
| Cellular Component | GO:0005634 | nucleus |
S000002341 | IDA | Yeast | SGD_REF:S000069459|PMID:11914276 |
| Cellular Component | GO:0005634 | nucleus |
S000002341 | IDA | Yeast | SGD_REF:S000049366|PMID:9099739 |
| Cellular Component | GO:0005634 | nucleus |
S000002289 | IDA | Yeast | SGD_REF:S000069459|PMID:11914276 |
| Cellular Component | GO:0005634 | nucleus |
S000002289 | IDA | Yeast | SGD_REF:S000049366|PMID:9099739 |