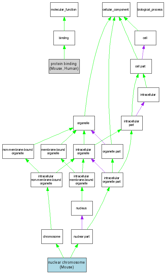
Compare GO annotations for HMGA2 and its orthologs

A table of the annotations represented in this image is provided below.
CategoryIDTermDB ObjectEvidenceOrganismReference
Molecular FunctionGO:0005515protein binding MGI:101761IPIMouseMGI:MGI:3639399|PMID:16766265
Molecular FunctionGO:0005515protein binding P52926IPIHumanPMID:16293633
Cellular ComponentGO:0000228nuclear chromosome MGI:101761IDAMouseMGI:MGI:2150845|PMID:11555636