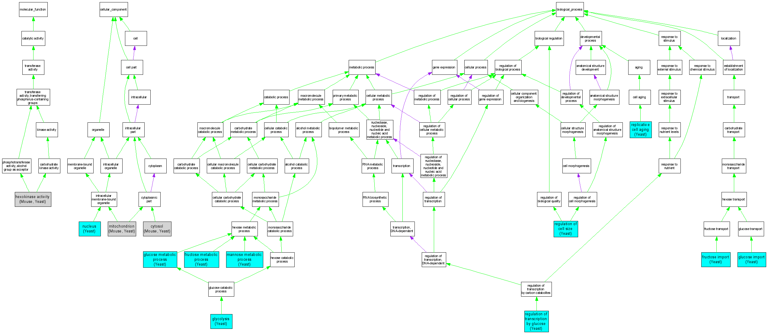
| Category | ID | Term | DB Object | Evidence | Organism | Reference |
| Molecular Function | GO:0004396 | hexokinase activity |
MGI:96103 | IDA | Mouse | MGI:MGI:3054313|PMID:15155459 |
| Molecular Function | GO:0004396 | hexokinase activity |
S000001949 | IMP | Yeast | SGD_REF:S000043583|PMID:6341351 |
| Molecular Function | GO:0004396 | hexokinase activity |
S000001949 | IDA | Yeast | SGD_REF:S000073626|PMID:12611889 |
| Molecular Function | GO:0004396 | hexokinase activity |
S000001949 | IDA | Yeast | SGD_REF:S000063268|PMID:332086 |
| Molecular Function | GO:0004396 | hexokinase activity |
S000003222 | IMP | Yeast | SGD_REF:S000043583|PMID:6341351 |
| Molecular Function | GO:0004396 | hexokinase activity |
S000003222 | IDA | Yeast | SGD_REF:S000073626|PMID:12611889 |
| Molecular Function | GO:0004396 | hexokinase activity |
S000003222 | IDA | Yeast | SGD_REF:S000063268|PMID:332086 |
| Cellular Component | GO:0005829 | cytosol |
MGI:96103 | IDA | Mouse | MGI:MGI:2445910|PMID:12420306 |
| Cellular Component | GO:0005829 | cytosol |
S000001949 | IDA | Yeast | SGD_REF:S000074185|PMID:14562095 |
| Cellular Component | GO:0005829 | cytosol |
S000003222 | IDA | Yeast | SGD_REF:S000060187|PMID:11311123 |
| Cellular Component | GO:0005829 | cytosol |
S000003222 | IDA | Yeast | SGD_REF:S000055634|PMID:9563516 |
| Cellular Component | GO:0005739 | mitochondrion |
MGI:96103 | IDA | Mouse | MGI:MGI:2445910|PMID:12420306 |
| Cellular Component | GO:0005739 | mitochondrion |
MGI:96103 | IDA | Mouse | MGI:MGI:2682130|PMID:14651853 |
| Cellular Component | GO:0005739 | mitochondrion |
S000003222 | IDA | Yeast | SGD_REF:S000118886|PMID:16962558 |
| Cellular Component | GO:0005634 | nucleus |
S000003222 | IDA | Yeast | SGD_REF:S000060187|PMID:11311123 |
| Cellular Component | GO:0005634 | nucleus |
S000003222 | IDA | Yeast | SGD_REF:S000055634|PMID:9563516 |
| Biological Process | GO:0032445 | fructose import |
S000001949 | IGI | Yeast | SGD_REF:S000048827|PMID:6300872 |
| Biological Process | GO:0032445 | fructose import |
S000003222 | IGI | Yeast | SGD_REF:S000048827|PMID:6300872 |
| Biological Process | GO:0006000 | fructose metabolic process |
S000001949 | IMP | Yeast | SGD_REF:S000048827|PMID:6300872 |
| Biological Process | GO:0006000 | fructose metabolic process |
S000003222 | IMP | Yeast | SGD_REF:S000048827|PMID:6300872 |
| Biological Process | GO:0046323 | glucose import |
S000001949 | IGI | Yeast | SGD_REF:S000048827|PMID:6300872 |
| Biological Process | GO:0046323 | glucose import |
S000003222 | IGI | Yeast | SGD_REF:S000048827|PMID:6300872 |
| Biological Process | GO:0006006 | glucose metabolic process |
S000001949 | IMP | Yeast | SGD_REF:S000048827|PMID:6300872 |
| Biological Process | GO:0006006 | glucose metabolic process |
S000003222 | IMP | Yeast | SGD_REF:S000048827|PMID:6300872 |
| Biological Process | GO:0006096 | glycolysis |
S000001949 | IDA | Yeast | SGD_REF:S000063268|PMID:332086 |
| Biological Process | GO:0006096 | glycolysis |
S000003222 | IDA | Yeast | SGD_REF:S000063268|PMID:332086 |
| Biological Process | GO:0006096 | glycolysis |
S000003222 | IDA | Yeast | SGD_REF:S000041726|PMID:8917466 |
| Biological Process | GO:0006096 | glycolysis |
S000003222 | IMP | Yeast | SGD_REF:S000041726|PMID:8917466 |
| Biological Process | GO:0006013 | mannose metabolic process |
S000001949 | IDA | Yeast | SGD_REF:S000063268|PMID:332086 |
| Biological Process | GO:0006013 | mannose metabolic process |
S000003222 | IDA | Yeast | SGD_REF:S000063268|PMID:332086 |
| Biological Process | GO:0008361 | regulation of cell size |
S000003222 | IMP | Yeast | SGD_REF:S000070190|PMID:12089449 |
| Biological Process | GO:0046015 | regulation of transcription by glucose |
S000003222 | IDA | Yeast | SGD_REF:S000060187|PMID:11311123 |
| Biological Process | GO:0001302 | replicative cell aging |
S000003222 | IMP | Yeast | SGD_REF:S000080970|PMID:15722108 |