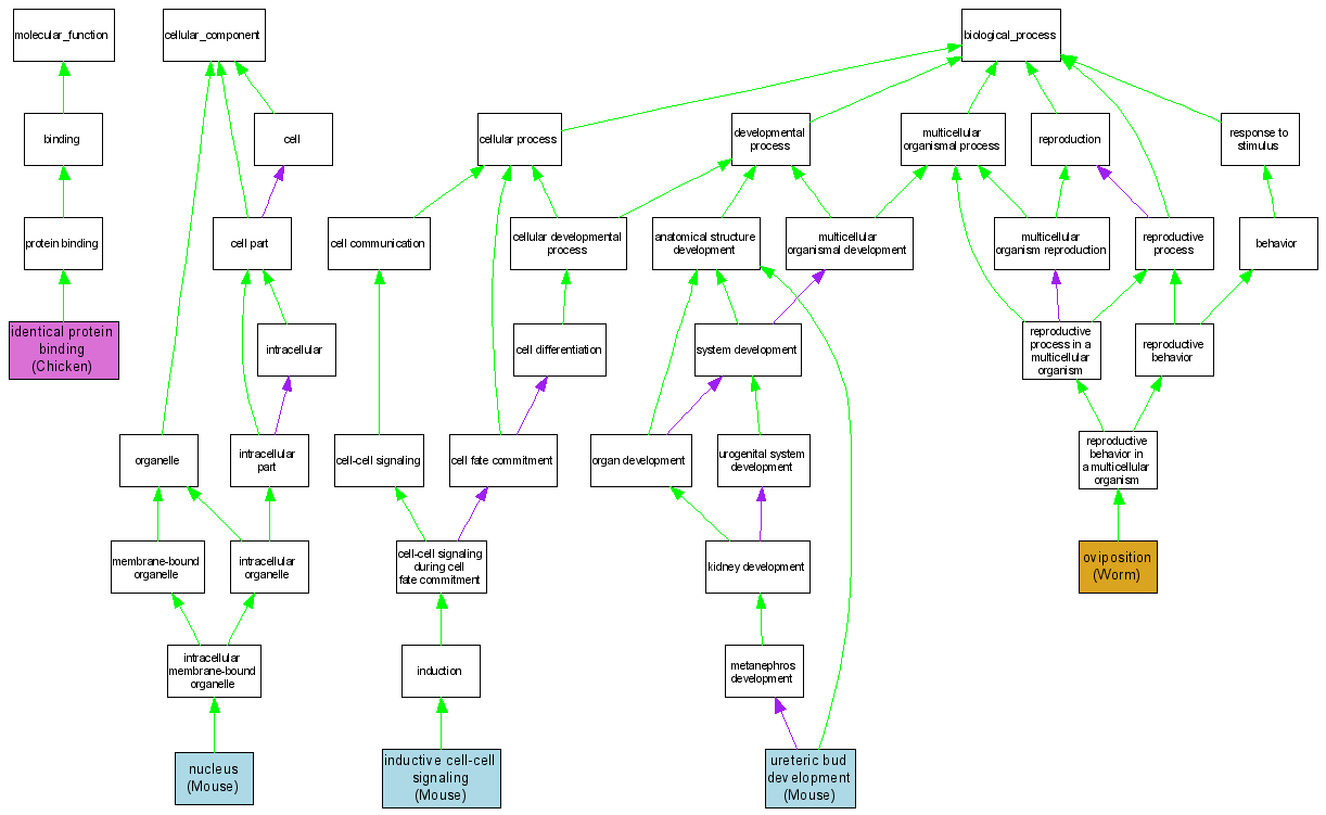
Compare GO annotations for HFM and its orthologs

A table of the annotations represented in this image is provided below.
CategoryIDTermDB ObjectEvidenceOrganismReference
Molecular FunctionGO:0042802identical protein binding Q9DF77IPIChickenPMID:12482848
Cellular ComponentGO:0005634nucleus MGI:1889585IDAMouseMGI:MGI:2149437|PMID:11688560
Biological ProcessGO:0031129inductive cell-cell signaling MGI:1889585IMPMouseMGI:MGI:2149437|PMID:11688560
Biological ProcessGO:0018991oviposition WBGene00004773IMPWormWB:WBPaper00006395|PMID:14551910
Biological ProcessGO:0001657ureteric bud development MGI:1889585IMPMouseMGI:MGI:2149437|PMID:11688560