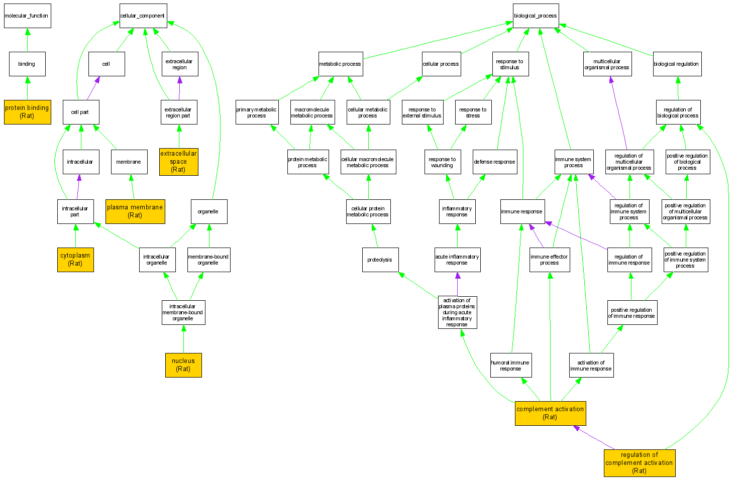
| Category | ID | Term | DB Object | Evidence | Organism | Reference |
| Molecular Function | GO:0005515 | protein binding |
RGD:620428 | IDA | Rat | RGD:632369|PMID:12121434 |
| Cellular Component | GO:0005737 | cytoplasm |
RGD:620428 | IDA | Rat | RGD:1299271|PMID:12617936 |
| Cellular Component | GO:0005615 | extracellular space |
RGD:620428 | IDA | Rat | RGD:1599888|PMID:12911541 |
| Cellular Component | GO:0005634 | nucleus |
RGD:620428 | IDA | Rat | RGD:1299271|PMID:12617936 |
| Cellular Component | GO:0005886 | plasma membrane |
RGD:620428 | IDA | Rat | RGD:1599888|PMID:12911541 |
| Biological Process | GO:0006956 | complement activation |
RGD:620428 | IEP | Rat | RGD:1599888|PMID:12911541 |
| Biological Process | GO:0030449 | regulation of complement activation |
RGD:620428 | IDA | Rat | RGD:628500|PMID:12374811 |