| Category | ID | Term | DB Object | Evidence | Organism | Reference |
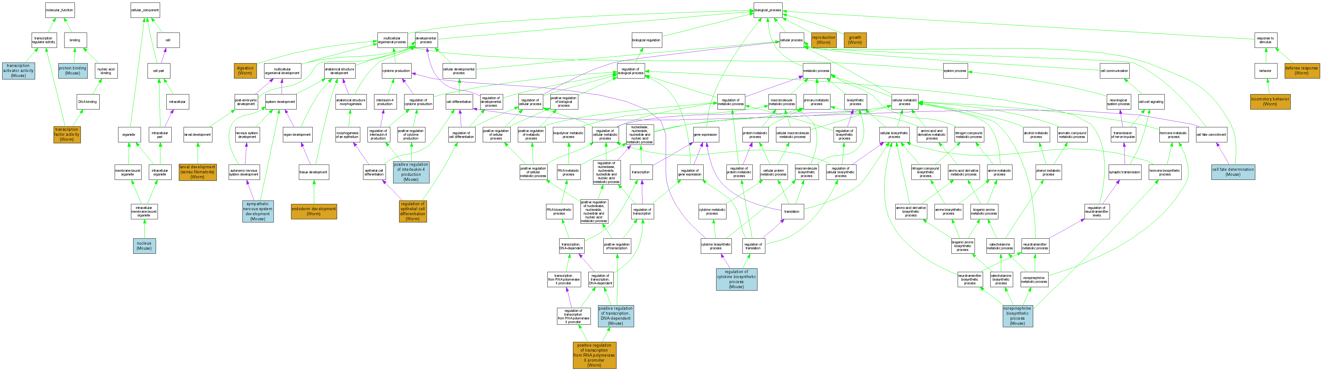
| Molecular Function | GO:0005515 | protein binding |
MGI:95663 | IPI | Mouse | MGI:MGI:2158098|PMID:11724781 |
| Molecular Function | GO:0016563 | transcription activator activity |
MGI:95663 | IDA | Mouse | MGI:MGI:2182981|PMID:12127263 |
| Molecular Function | GO:0003700 | transcription factor activity |
WBGene00001250 | IMP | Worm | WB:WBPaper00006178|PMID:14573471 |
| Cellular Component | GO:0005634 | nucleus |
MGI:95663 | IDA | Mouse | MGI:MGI:2673774|PMID:12923059 |
| Cellular Component | GO:0005634 | nucleus |
MGI:95663 | IDA | Mouse | MGI:MGI:1338150|PMID:10447238 |
| Cellular Component | GO:0005634 | nucleus |
MGI:95663 | IDA | Mouse | MGI:MGI:3037230|PMID:15003631 |
| Biological Process | GO:0001709 | cell fate determination |
MGI:95663 | IDA | Mouse | MGI:MGI:2673774|PMID:12923059 |
| Biological Process | GO:0006952 | defense response |
WBGene00001250 | IMP | Worm | WB:WBPaper00028482|PMID:16968778 |
| Biological Process | GO:0007586 | digestion |
WBGene00001250 | IMP | Worm | WB:WBPaper00003129|PMID:9659934 |
| Biological Process | GO:0007492 | endoderm development |
WBGene00001250 | IMP | Worm | WB:WBPaper00003129|PMID:9659934 |
| Biological Process | GO:0007492 | endoderm development |
WBGene00001250 | IMP | Worm | WB:WBPaper00006178|PMID:14573471 |
| Biological Process | GO:0040007 | growth |
WBGene00001250 | IMP | Worm | WB:WBPaper00005654|PMID:12529635 |
| Biological Process | GO:0040007 | growth |
WBGene00001250 | IMP | Worm | WB:WBPaper00006395|PMID:14551910 |
| Biological Process | GO:0040007 | growth |
WBGene00001250 | IMP | Worm | WB:WBPaper00024497|PMID:15489339 |
| Biological Process | GO:0040007 | growth |
WBGene00001250 | IMP | Worm | WB:WBPaper00006178|PMID:14573471 |
| Biological Process | GO:0002119 | larval development (sensu Nematoda) |
WBGene00001250 | IMP | Worm | WB:WBPaper00005654|PMID:12529635 |
| Biological Process | GO:0002119 | larval development (sensu Nematoda) |
WBGene00001250 | IMP | Worm | WB:WBPaper00006395|PMID:14551910 |
| Biological Process | GO:0002119 | larval development (sensu Nematoda) |
WBGene00001250 | IMP | Worm | WB:WBPaper00024497|PMID:15489339 |
| Biological Process | GO:0002119 | larval development (sensu Nematoda) |
WBGene00001250 | IMP | Worm | WB:WBPaper00006178|PMID:14573471 |
| Biological Process | GO:0002119 | larval development (sensu Nematoda) |
WBGene00001250 | IMP | Worm | WB:WBPaper00003129|PMID:9659934 |
| Biological Process | GO:0007626 | locomotory behavior |
WBGene00001250 | IMP | Worm | WB:WBPaper00005654|PMID:12529635 |
| Biological Process | GO:0007626 | locomotory behavior |
WBGene00001250 | IMP | Worm | WB:WBPaper00006395|PMID:14551910 |
| Biological Process | GO:0042421 | norepinephrine biosynthetic process |
MGI:95663 | IMP | Mouse | MGI:MGI:1859081|PMID:10835639 |
| Biological Process | GO:0032753 | positive regulation of interleukin-4 production |
MGI:95663 | IDA | Mouse | MGI:MGI:3718933|PMID:17658278 |
| Biological Process | GO:0045944 | positive regulation of transcription from RNA polymerase II promoter |
WBGene00001250 | IMP | Worm | WB:WBPaper00003129|PMID:9659934 |
| Biological Process | GO:0045944 | positive regulation of transcription from RNA polymerase II promoter |
WBGene00001250 | IMP | Worm | WB:WBPaper00006178|PMID:14573471 |
| Biological Process | GO:0045893 | positive regulation of transcription, DNA-dependent |
MGI:95663 | IDA | Mouse | MGI:MGI:2159488|PMID:11093124 |
| Biological Process | GO:0042035 | regulation of cytokine biosynthetic process |
MGI:95663 | IDA | Mouse | MGI:MGI:2159488|PMID:11093124 |
| Biological Process | GO:0030856 | regulation of epithelial cell differentiation |
WBGene00001250 | IMP | Worm | WB:WBPaper00003129|PMID:9659934 |
| Biological Process | GO:0000003 | reproduction |
WBGene00001250 | IMP | Worm | WB:WBPaper00005654|PMID:12529635 |
| Biological Process | GO:0048485 | sympathetic nervous system development |
MGI:95663 | IMP | Mouse | MGI:MGI:3578038|PMID:15329349 |