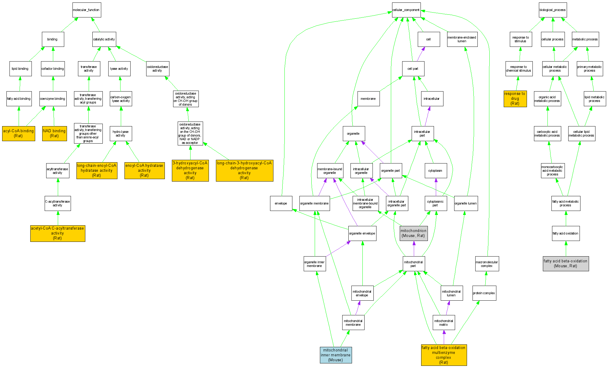
| Category | ID | Term | DB Object | Evidence | Organism | Reference |
| Molecular Function | GO:0003857 | 3-hydroxyacyl-CoA dehydrogenase activity |
RGD:620512 | IMP | Rat | RGD:632874|PMID:8253773 |
| Molecular Function | GO:0003857 | 3-hydroxyacyl-CoA dehydrogenase activity |
RGD:620512 | IDA | Rat | RGD:1600572|PMID:1730633 |
| Molecular Function | GO:0003988 | acetyl-CoA C-acyltransferase activity |
RGD:620512 | IDA | Rat | RGD:1600572|PMID:1730633 |
| Molecular Function | GO:0000062 | acyl-CoA binding |
RGD:620512 | IDA | Rat | RGD:1600572|PMID:1730633 |
| Molecular Function | GO:0004300 | enoyl-CoA hydratase activity |
RGD:620512 | IMP | Rat | RGD:632874|PMID:8253773 |
| Molecular Function | GO:0004300 | enoyl-CoA hydratase activity |
RGD:620512 | IDA | Rat | RGD:1600572|PMID:1730633 |
| Molecular Function | GO:0016509 | long-chain-3-hydroxyacyl-CoA dehydrogenase activity |
RGD:620512 | IDA | Rat | RGD:1600572|PMID:1730633 |
| Molecular Function | GO:0016508 | long-chain-enoyl-CoA hydratase activity |
RGD:620512 | IDA | Rat | RGD:1600572|PMID:1730633 |
| Molecular Function | GO:0051287 | NAD binding |
RGD:620512 | IDA | Rat | RGD:1600572|PMID:1730633 |
| Cellular Component | GO:0016507 | fatty acid beta-oxidation multienzyme complex |
RGD:620512 | IDA | Rat | RGD:1600572|PMID:1730633 |
| Cellular Component | GO:0005743 | mitochondrial inner membrane |
MGI:2135593 | IDA | Mouse | MGI:MGI:3590069|PMID:12865426 |
| Cellular Component | GO:0005739 | mitochondrion |
MGI:2135593 | IDA | Mouse | MGI:MGI:2682130|PMID:14651853 |
| Cellular Component | GO:0005739 | mitochondrion |
RGD:620512 | IDA | Rat | RGD:1600572|PMID:1730633 |
| Biological Process | GO:0006635 | fatty acid beta-oxidation |
MGI:2135593 | IMP | Mouse | MGI:MGI:2135592|PMID:11390422 |
| Biological Process | GO:0006635 | fatty acid beta-oxidation |
RGD:620512 | IDA | Rat | RGD:1600572|PMID:1730633 |
| Biological Process | GO:0042493 | response to drug |
RGD:620512 | IDA | Rat | RGD:1599883|PMID:12176671 |