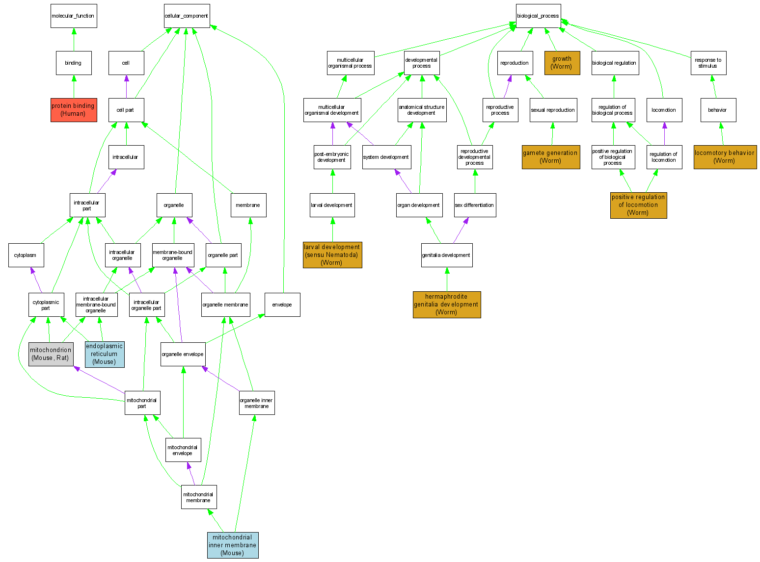
| Category | ID | Term | DB Object | Evidence | Organism | Reference |
| Molecular Function | GO:0005515 | protein binding |
Q99714 | IPI | Human | PMID:9338779 |
| Cellular Component | GO:0005783 | endoplasmic reticulum |
MGI:1333871 | IDA | Mouse | MGI:MGI:3583039|PMID:15962010 |
| Cellular Component | GO:0005743 | mitochondrial inner membrane |
MGI:1333871 | IDA | Mouse | MGI:MGI:3590069|PMID:12865426 |
| Cellular Component | GO:0005739 | mitochondrion |
MGI:1333871 | IDA | Mouse | MGI:MGI:2682130|PMID:14651853 |
| Cellular Component | GO:0005739 | mitochondrion |
RGD:69231 | IDA | Rat | RGD:68798|PMID:11165016 |
| Biological Process | GO:0007276 | gamete generation |
WBGene00000181 | IMP | Worm | WB:WBPaper00006395|PMID:14551910 |
| Biological Process | GO:0040007 | growth |
WBGene00000181 | IMP | Worm | WB:WBPaper00006395|PMID:14551910 |
| Biological Process | GO:0040035 | hermaphrodite genitalia development |
WBGene00000181 | IMP | Worm | WB:WBPaper00006395|PMID:14551910 |
| Biological Process | GO:0002119 | larval development (sensu Nematoda) |
WBGene00000181 | IMP | Worm | WB:WBPaper00006395|PMID:14551910 |
| Biological Process | GO:0007626 | locomotory behavior |
WBGene00000181 | IMP | Worm | WB:WBPaper00006395|PMID:14551910 |
| Biological Process | GO:0040017 | positive regulation of locomotion |
WBGene00000181 | IMP | Worm | WB:WBPaper00006395|PMID:14551910 |