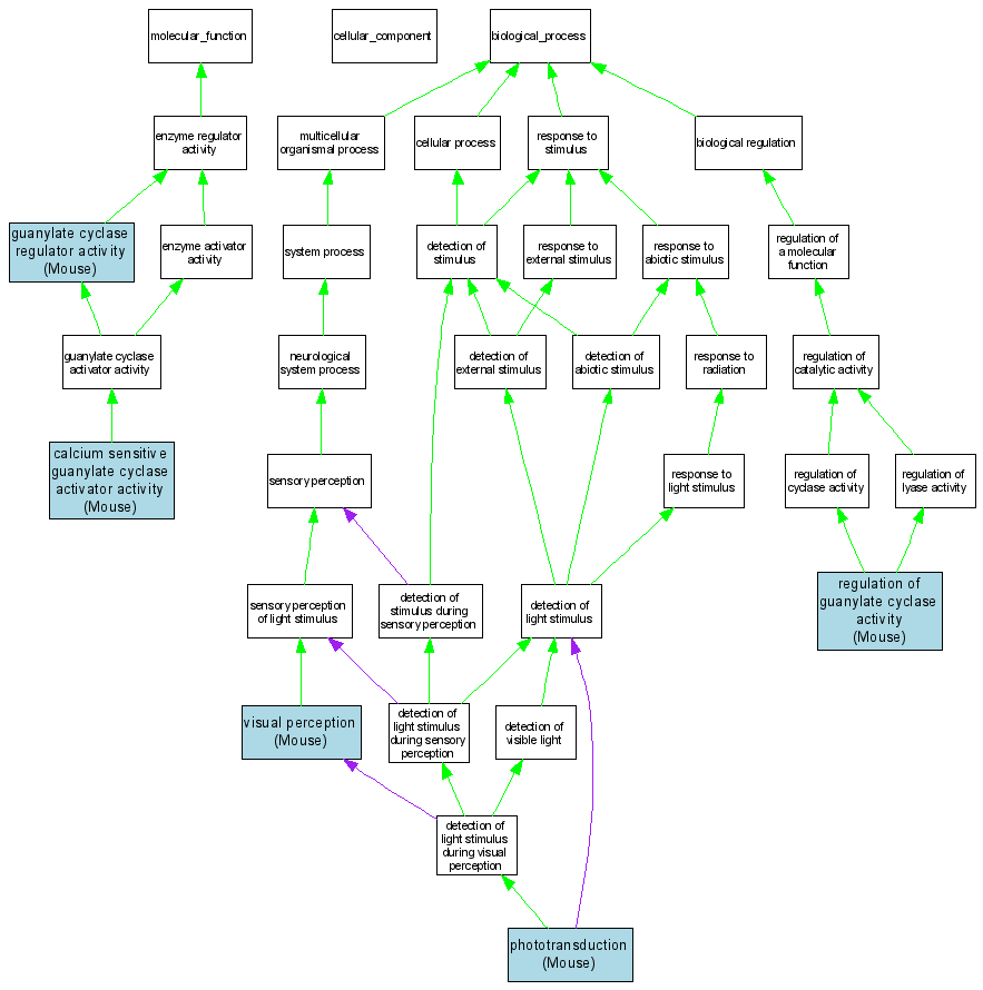
| Category | ID | Term | DB Object | Evidence | Organism | Reference |
| Molecular Function | GO:0008048 | calcium sensitive guanylate cyclase activator activity |
MGI:102770 | IDA | Mouse | MGI:MGI:2664110|PMID:11493703 |
| Molecular Function | GO:0030249 | guanylate cyclase regulator activity |
MGI:102770 | IGI | Mouse | MGI:MGI:3052899|PMID:15336959 |
| Biological Process | GO:0007602 | phototransduction |
MGI:102770 | IMP | Mouse | MGI:MGI:2664110|PMID:11493703 |
| Biological Process | GO:0007602 | phototransduction |
MGI:102770 | IMP | Mouse | MGI:MGI:3584028|PMID:15173221 |
| Biological Process | GO:0031282 | regulation of guanylate cyclase activity |
MGI:102770 | IGI | Mouse | MGI:MGI:3052899|PMID:15336959 |
| Biological Process | GO:0007601 | visual perception |
MGI:102770 | IMP | Mouse | MGI:MGI:2664110|PMID:11493703 |
| Biological Process | GO:0007601 | visual perception |
MGI:102770 | IMP | Mouse | MGI:MGI:3584028|PMID:15173221 |