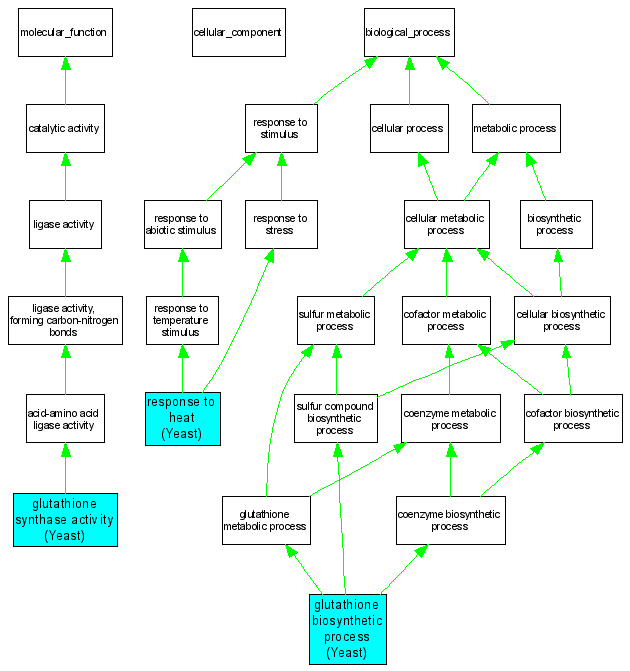
Compare GO annotations for GSS and its orthologs

A table of the annotations represented in this image is provided below.
CategoryIDTermDB ObjectEvidenceOrganismReference
Molecular FunctionGO:0004363glutathione synthase activity S000005409IDAYeastSGD_REF:S000055388|PMID:9512666
Biological ProcessGO:0006750glutathione biosynthetic process S000005409IMPYeastSGD_REF:S000055388|PMID:9512666
Biological ProcessGO:0009408response to heat S000005409IEPYeastSGD_REF:S000050112|PMID:10809786