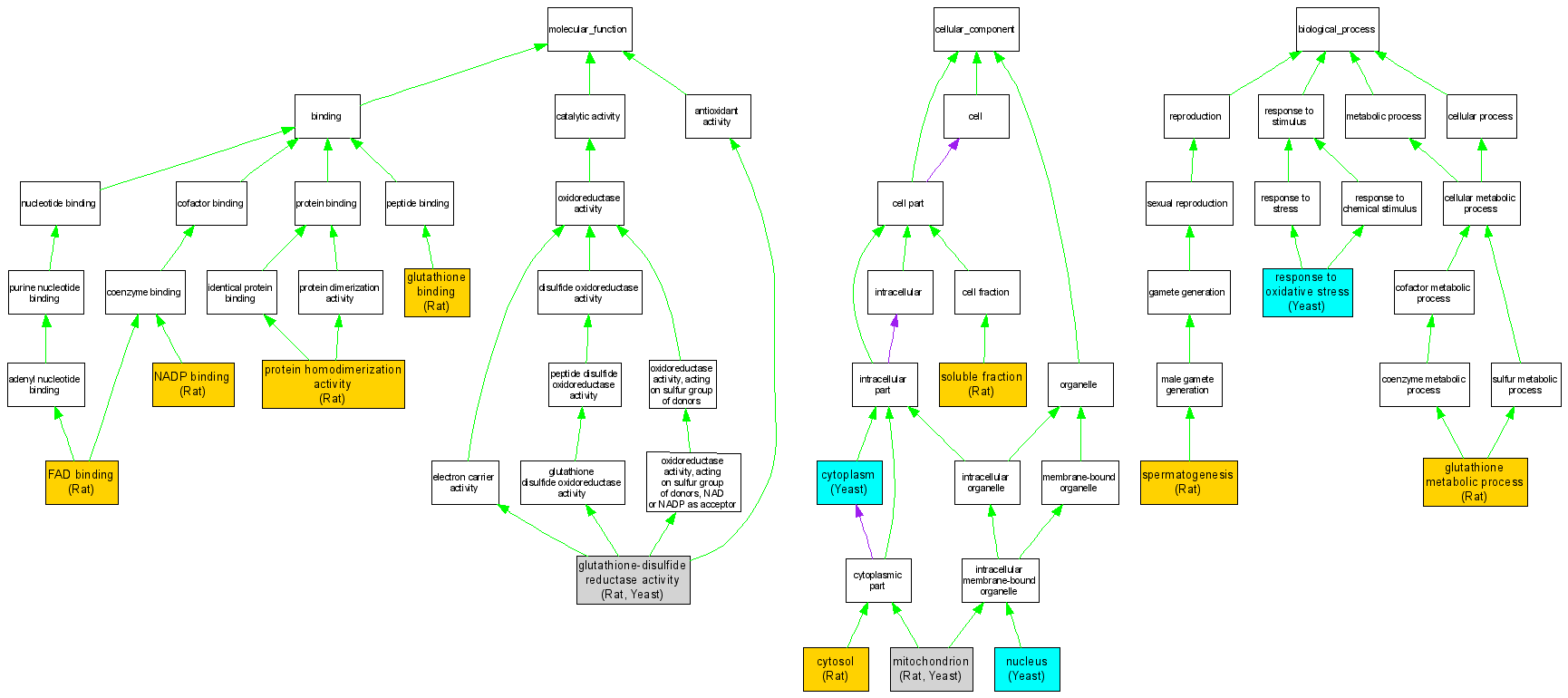
| Category | ID | Term | DB Object | Evidence | Organism | Reference |
| Molecular Function | GO:0050660 | FAD binding |
RGD:621747 | IDA | Rat | RGD:1625133|PMID:237922 |
| Molecular Function | GO:0043295 | glutathione binding |
RGD:621747 | IDA | Rat | RGD:1625133|PMID:237922 |
| Molecular Function | GO:0004362 | glutathione-disulfide reductase activity |
RGD:621747 | IDA | Rat | RGD:1625133|PMID:237922 |
| Molecular Function | GO:0004362 | glutathione-disulfide reductase activity |
S000006012 | IDA | Yeast | SGD_REF:S000046931|PMID:7737505 |
| Molecular Function | GO:0050661 | NADP binding |
RGD:621747 | IDA | Rat | RGD:1625133|PMID:237922 |
| Molecular Function | GO:0042803 | protein homodimerization activity |
RGD:621747 | IDA | Rat | RGD:1625133|PMID:237922 |
| Cellular Component | GO:0005737 | cytoplasm |
S000006012 | IDA | Yeast | SGD_REF:S000074185|PMID:14562095 |
| Cellular Component | GO:0005829 | cytosol |
RGD:621747 | IDA | Rat | RGD:1625136|PMID:3790139 |
| Cellular Component | GO:0005739 | mitochondrion |
RGD:621747 | IDA | Rat | RGD:1625135|PMID:6659071 |
| Cellular Component | GO:0005739 | mitochondrion |
S000006012 | IDA | Yeast | SGD_REF:S000117178|PMID:16823961 |
| Cellular Component | GO:0005739 | mitochondrion |
S000006012 | IDA | Yeast | SGD_REF:S000074185|PMID:14562095 |
| Cellular Component | GO:0005739 | mitochondrion |
S000006012 | IDA | Yeast | SGD_REF:S000075100|PMID:14576278 |
| Cellular Component | GO:0005634 | nucleus |
S000006012 | IDA | Yeast | SGD_REF:S000074185|PMID:14562095 |
| Cellular Component | GO:0005625 | soluble fraction |
RGD:621747 | IDA | Rat | RGD:1625133|PMID:237922 |
| Biological Process | GO:0006749 | glutathione metabolic process |
RGD:621747 | IDA | Rat | RGD:1625133|PMID:237922 |
| Biological Process | GO:0006979 | response to oxidative stress |
S000006012 | IMP | Yeast | SGD_REF:S000047197|PMID:8951820 |
| Biological Process | GO:0007283 | spermatogenesis |
RGD:621747 | IMP | Rat | RGD:632952|PMID:11874473 |