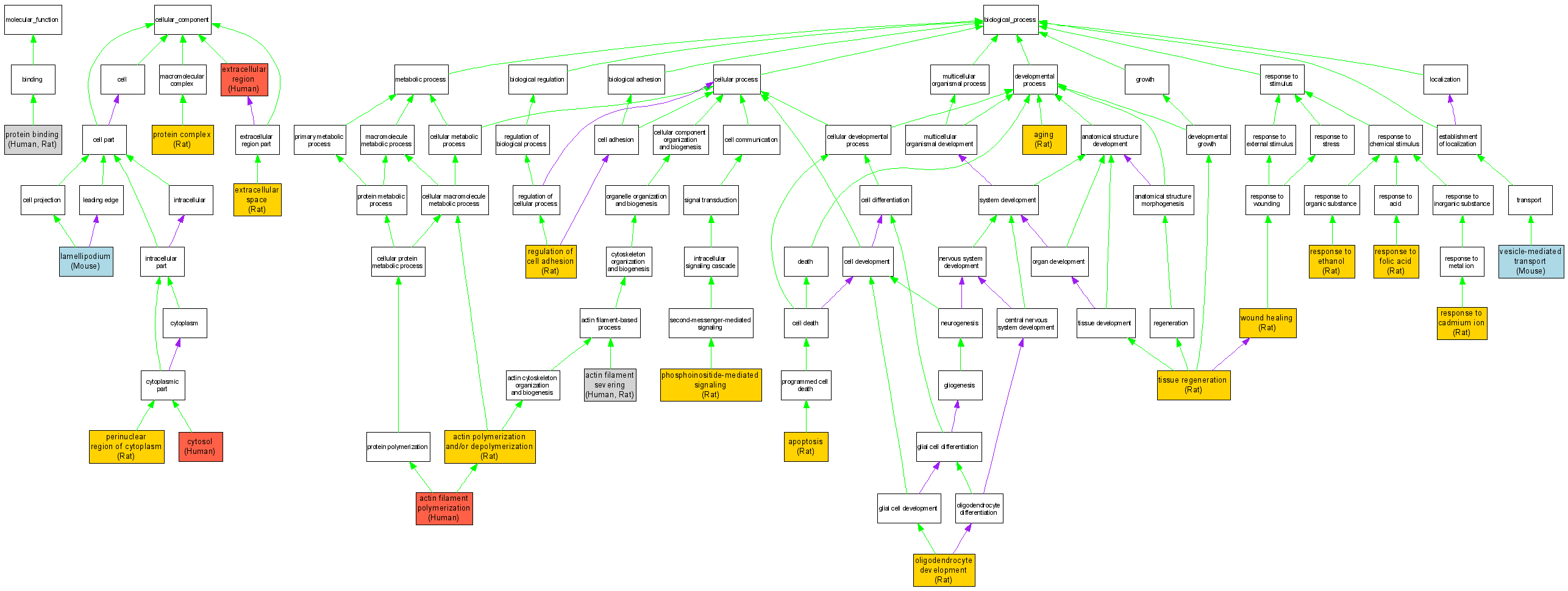
| Category | ID | Term | DB Object | Evidence | Organism | Reference |
| Molecular Function | GO:0005515 | protein binding |
P06396 | IPI | Human | PMID:12732734 |
| Molecular Function | GO:0005515 | protein binding |
P06396 | IPI | Human | PMID:17353931 |
| Molecular Function | GO:0005515 | protein binding |
P06396 | IPI | Human | PMID:17373842 |
| Molecular Function | GO:0005515 | protein binding |
Q5T0H7 | IPI | Human | PMID:10793131 |
| Molecular Function | GO:0005515 | protein binding |
RGD:1303089 | IDA | Rat | RGD:1599859|PMID:16280379 |
| Cellular Component | GO:0005829 | cytosol |
P06396 | IDA | Human | PMID:3020431 |
| Cellular Component | GO:0005576 | extracellular region |
P06396 | IDA | Human | PMID:3020431 |
| Cellular Component | GO:0005615 | extracellular space |
RGD:1303089 | IDA | Rat | RGD:1599873|PMID:2829631 |
| Cellular Component | GO:0030027 | lamellipodium |
MGI:95851 | IDA | Mouse | MGI:MGI:3051184|PMID:15294161 |
| Cellular Component | GO:0048471 | perinuclear region of cytoplasm |
RGD:1303089 | IDA | Rat | RGD:1599859|PMID:16280379 |
| Cellular Component | GO:0043234 | protein complex |
RGD:1303089 | IDA | Rat | RGD:1600561|PMID:15823548 |
| Biological Process | GO:0030041 | actin filament polymerization |
P06396 | IDA | Human | PMID:3020431 |
| Biological Process | GO:0051014 | actin filament severing |
P06396 | IDA | Human | PMID:3020431 |
| Biological Process | GO:0051014 | actin filament severing |
RGD:1303089 | IMP | Rat | RGD:1303950|PMID:11861757 |
| Biological Process | GO:0008154 | actin polymerization and/or depolymerization |
RGD:1303089 | IDA | Rat | RGD:1599859|PMID:16280379 |
| Biological Process | GO:0007568 | aging |
RGD:1303089 | IEP | Rat | RGD:1304020|PMID:14652020 |
| Biological Process | GO:0006915 | apoptosis |
RGD:1303089 | IDA | Rat | RGD:1599868|PMID:10698078 |
| Biological Process | GO:0014003 | oligodendrocyte development |
RGD:1303089 | IEP | Rat | RGD:1599870|PMID:7817780 |
| Biological Process | GO:0048015 | phosphoinositide-mediated signaling |
RGD:1303089 | IMP | Rat | RGD:1303950|PMID:11861757 |
| Biological Process | GO:0030155 | regulation of cell adhesion |
RGD:1303089 | IMP | Rat | RGD:1303950|PMID:11861757 |
| Biological Process | GO:0046686 | response to cadmium ion |
RGD:1303089 | IDA | Rat | RGD:1599859|PMID:16280379 |
| Biological Process | GO:0045471 | response to ethanol |
RGD:1303089 | IEP | Rat | RGD:1599867|PMID:12899944 |
| Biological Process | GO:0051593 | response to folic acid |
RGD:1303089 | IEP | Rat | RGD:1599867|PMID:12899944 |
| Biological Process | GO:0042246 | tissue regeneration |
RGD:1303089 | IEP | Rat | RGD:1599866|PMID:14574581 |
| Biological Process | GO:0016192 | vesicle-mediated transport |
MGI:95851 | IMP | Mouse | MGI:MGI:2680339|PMID:11514591 |
| Biological Process | GO:0042060 | wound healing |
RGD:1303089 | IEP | Rat | RGD:1599871|PMID:2164930 |