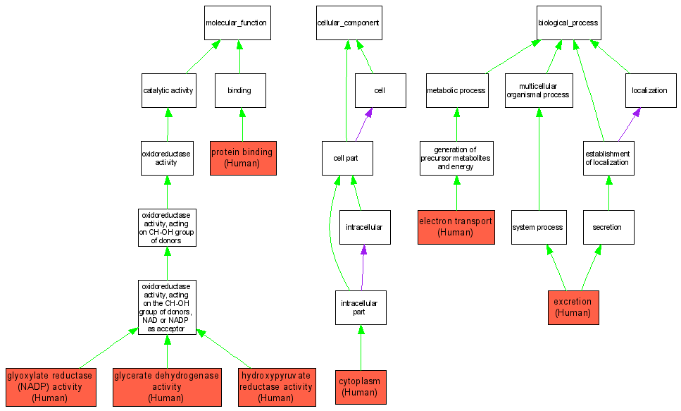
| Category | ID | Term | DB Object | Evidence | Organism | Reference |
| Molecular Function | GO:0008465 | glycerate dehydrogenase activity |
Q9UBQ7 | IDA | Human | PMID:10484776 |
| Molecular Function | GO:0030267 | glyoxylate reductase (NADP) activity |
Q9UBQ7 | IDA | Human | PMID:10484776 |
| Molecular Function | GO:0016618 | hydroxypyruvate reductase activity |
Q9UBQ7 | IDA | Human | PMID:10484776 |
| Molecular Function | GO:0005515 | protein binding |
Q9UBQ7 | IPI | Human | PMID:15231747 |
| Cellular Component | GO:0005737 | cytoplasm |
Q9UBQ7 | IDA | Human | PMID:11256614 |
| Biological Process | GO:0006118 | electron transport |
Q9UBQ7 | IDA | Human | PMID:10484776 |
| Biological Process | GO:0007588 | excretion |
Q9UBQ7 | IMP | Human | PMID:10484776 |