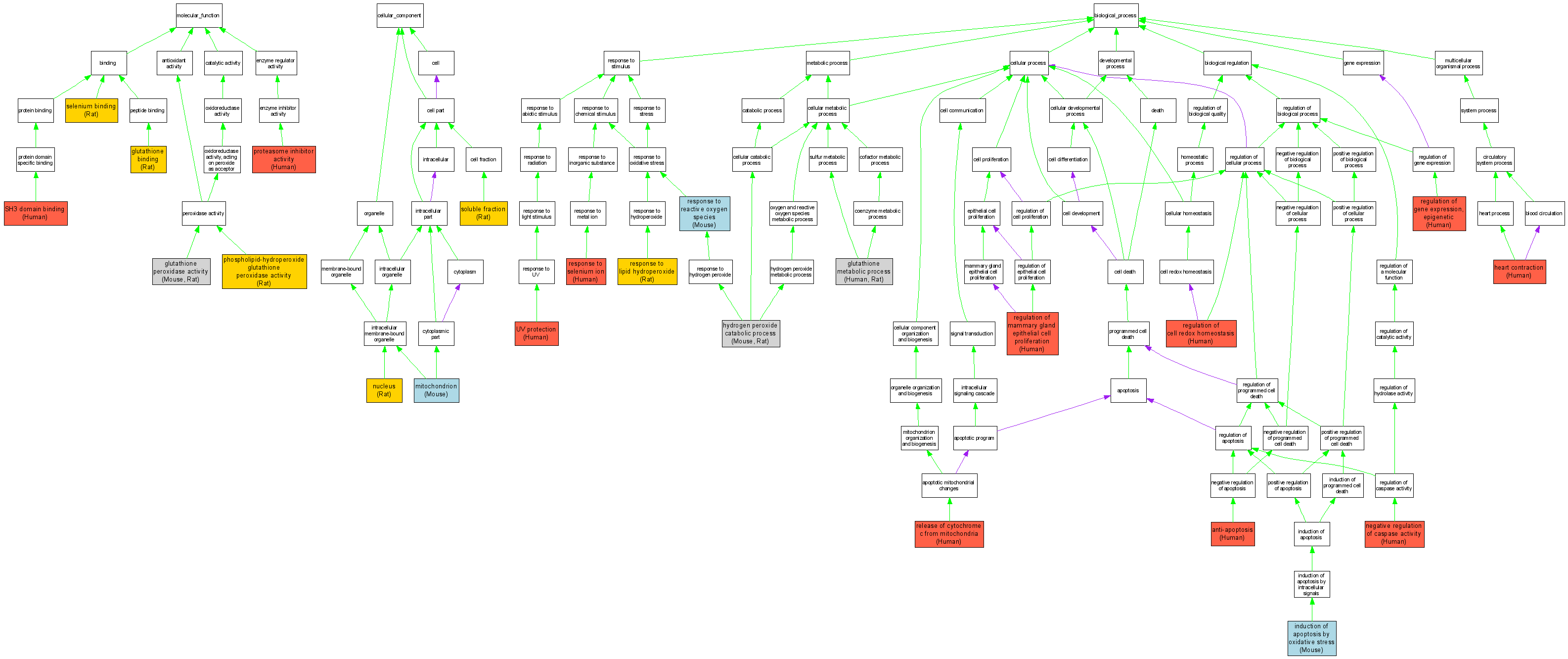
| Category | ID | Term | DB Object | Evidence | Organism | Reference |
| Molecular Function | GO:0043295 | glutathione binding |
RGD:2729 | IDA | Rat | RGD:1624364|PMID:16140890 |
| Molecular Function | GO:0004602 | glutathione peroxidase activity |
MGI:104887 | IDA | Mouse | MGI:MGI:2655950|PMID:12646716 |
| Molecular Function | GO:0004602 | glutathione peroxidase activity |
MGI:104887 | IDA | Mouse | MGI:MGI:2449252|PMID:12521604 |
| Molecular Function | GO:0004602 | glutathione peroxidase activity |
MGI:104887 | IMP | Mouse | MGI:MGI:1314762|PMID:9788901 |
| Molecular Function | GO:0004602 | glutathione peroxidase activity |
RGD:2729 | IDA | Rat | RGD:728717|PMID:1640255 |
| Molecular Function | GO:0004602 | glutathione peroxidase activity |
RGD:2729 | IDA | Rat | RGD:1624364|PMID:16140890 |
| Molecular Function | GO:0047066 | phospholipid-hydroperoxide glutathione peroxidase activity |
RGD:2729 | IMP | Rat | RGD:1600686|PMID:12934674 |
| Molecular Function | GO:0008539 | proteasome inhibitor activity |
P07203 | IDA | Human | PMID:12751788 |
| Molecular Function | GO:0008430 | selenium binding |
RGD:2729 | IMP | Rat | RGD:1624364|PMID:16140890 |
| Molecular Function | GO:0017124 | SH3 domain binding |
P07203 | IPI | Human | PMID:12893824 |
| Cellular Component | GO:0005739 | mitochondrion |
MGI:104887 | IDA | Mouse | MGI:MGI:87067|PMID:9126277 |
| Cellular Component | GO:0005739 | mitochondrion |
MGI:104887 | IDA | Mouse | MGI:MGI:2682130|PMID:14651853 |
| Cellular Component | GO:0005634 | nucleus |
RGD:2729 | IDA | Rat | RGD:1600690|PMID:12516874 |
| Cellular Component | GO:0005625 | soluble fraction |
RGD:2729 | IDA | Rat | RGD:1624364|PMID:16140890 |
| Cellular Component | GO:0005625 | soluble fraction |
RGD:2729 | IDA | Rat | RGD:1600693|PMID:971321 |
| Biological Process | GO:0006916 | anti-apoptosis |
P07203 | IMP | Human | PMID:12221075 |
| Biological Process | GO:0006749 | glutathione metabolic process |
P07203 | IDA | Human | PMID:12829378 |
| Biological Process | GO:0006749 | glutathione metabolic process |
RGD:2729 | IDA | Rat | RGD:1624364|PMID:16140890 |
| Biological Process | GO:0060047 | heart contraction |
P07203 | IMP | Human | PMID:14573732 |
| Biological Process | GO:0042744 | hydrogen peroxide catabolic process |
MGI:104887 | IMP | Mouse | MGI:MGI:1314762|PMID:9788901 |
| Biological Process | GO:0042744 | hydrogen peroxide catabolic process |
RGD:2729 | IDA | Rat | RGD:1624364|PMID:16140890 |
| Biological Process | GO:0008631 | induction of apoptosis by oxidative stress |
MGI:104887 | IMP | Mouse | MGI:MGI:2153292|PMID:11562367 |
| Biological Process | GO:0043154 | negative regulation of caspase activity |
P07203 | IMP | Human | PMID:12221075 |
| Biological Process | GO:0030503 | regulation of cell redox homeostasis |
P07203 | IDA | Human | PMID:12829378 |
| Biological Process | GO:0040029 | regulation of gene expression, epigenetic |
P07203 | IDA | Human | PMID:16132718 |
| Biological Process | GO:0033599 | regulation of mammary gland epithelial cell proliferation |
P07203 | IMP | Human | PMID:16945136 |
| Biological Process | GO:0001836 | release of cytochrome c from mitochondria |
P07203 | IMP | Human | PMID:12221075 |
| Biological Process | GO:0006982 | response to lipid hydroperoxide |
RGD:2729 | IMP | Rat | RGD:1600686|PMID:12934674 |
| Biological Process | GO:0000302 | response to reactive oxygen species |
MGI:104887 | IMP | Mouse | MGI:MGI:2153292|PMID:11562367 |
| Biological Process | GO:0010269 | response to selenium ion |
P07203 | IMP | Human | PMID:12810669 |
| Biological Process | GO:0009650 | UV protection |
P07203 | IMP | Human | PMID:17097614 |