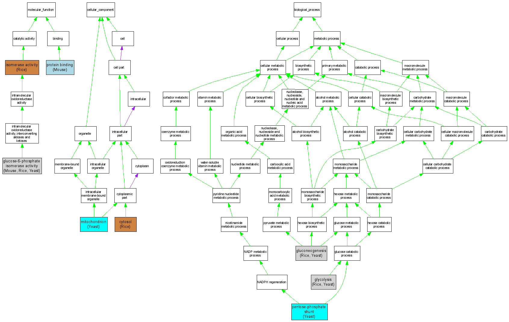
| Category | ID | Term | DB Object | Evidence | Organism | Reference |
| Molecular Function | GO:0004347 | glucose-6-phosphate isomerase activity |
MGI:95797 | IDA | Mouse | MGI:MGI:3054313|PMID:15155459 |
| Molecular Function | GO:0004347 | glucose-6-phosphate isomerase activity |
MGI:95797 | IDA | Mouse | MGI:MGI:54294|PMID:1235912 |
| Molecular Function | GO:0004347 | glucose-6-phosphate isomerase activity |
MGI:95797 | IDA | Mouse | MGI:MGI:55148|PMID:7323947 |
| Molecular Function | GO:0004347 | glucose-6-phosphate isomerase activity |
MGI:95797 | IDA | Mouse | MGI:MGI:54423|PMID:204065 |
| Molecular Function | GO:0004347 | glucose-6-phosphate isomerase activity |
P42862 | IEP | Rice | GR_REF:3216|PMID:8722567 |
| Molecular Function | GO:0004347 | glucose-6-phosphate isomerase activity |
P42862 | IDA | Rice | GR_REF:3216|PMID:8722567 |
| Molecular Function | GO:0004347 | glucose-6-phosphate isomerase activity |
P42863 | IEP | Rice | GR_REF:3216|PMID:8722567 |
| Molecular Function | GO:0004347 | glucose-6-phosphate isomerase activity |
P42863 | IDA | Rice | GR_REF:3216|PMID:8722567 |
| Molecular Function | GO:0004347 | glucose-6-phosphate isomerase activity |
S000000400 | IMP | Yeast | SGD_REF:S000054701|PMID:3007940 |
| Molecular Function | GO:0016853 | isomerase activity |
P42862 | IEP | Rice | GR_REF:3216|PMID:8722567 |
| Molecular Function | GO:0016853 | isomerase activity |
P42862 | IDA | Rice | GR_REF:3216|PMID:8722567 |
| Molecular Function | GO:0016853 | isomerase activity |
P42863 | IEP | Rice | GR_REF:3216|PMID:8722567 |
| Molecular Function | GO:0005515 | protein binding |
MGI:95797 | IPI | Mouse | MGI:MGI:3722693|PMID:17875708 |
| Cellular Component | GO:0005829 | cytosol |
P42862 | IEP | Rice | GR_REF:3216|PMID:8722567 |
| Cellular Component | GO:0005829 | cytosol |
P42862 | IDA | Rice | GR_REF:3216|PMID:8722567 |
| Cellular Component | GO:0005829 | cytosol |
P42863 | IEP | Rice | GR_REF:3216|PMID:8722567 |
| Cellular Component | GO:0005829 | cytosol |
P42863 | IDA | Rice | GR_REF:3216|PMID:8722567 |
| Cellular Component | GO:0005739 | mitochondrion |
S000000400 | IDA | Yeast | SGD_REF:S000118886|PMID:16962558 |
| Biological Process | GO:0006094 | gluconeogenesis |
P42862 | IEP | Rice | GR_REF:3216|PMID:8722567 |
| Biological Process | GO:0006094 | gluconeogenesis |
P42862 | IDA | Rice | GR_REF:3216|PMID:8722567 |
| Biological Process | GO:0006094 | gluconeogenesis |
P42863 | IEP | Rice | GR_REF:3216|PMID:8722567 |
| Biological Process | GO:0006094 | gluconeogenesis |
S000000400 | IMP | Yeast | SGD_REF:S000046006|PMID:3020369 |
| Biological Process | GO:0006096 | glycolysis |
P42862 | IEP | Rice | GR_REF:3216|PMID:8722567 |
| Biological Process | GO:0006096 | glycolysis |
P42862 | IDA | Rice | GR_REF:3216|PMID:8722567 |
| Biological Process | GO:0006096 | glycolysis |
P42863 | IEP | Rice | GR_REF:3216|PMID:8722567 |
| Biological Process | GO:0006096 | glycolysis |
S000000400 | IMP | Yeast | SGD_REF:S000054701|PMID:3007940 |
| Biological Process | GO:0006098 | pentose-phosphate shunt |
S000000400 | IMP | Yeast | SGD_REF:S000052495|PMID:7901008 |