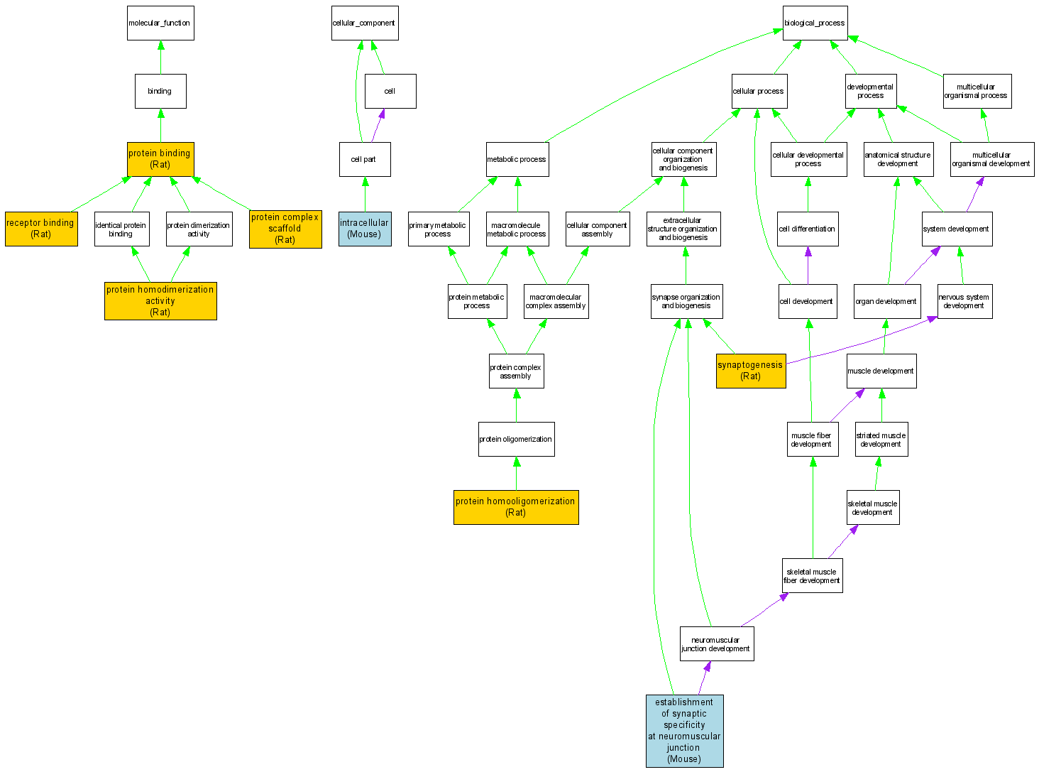
| Category | ID | Term | DB Object | Evidence | Organism | Reference |
| Molecular Function | GO:0005515 | protein binding |
RGD:69194 | IPI | Rat | RGD:1601270|PMID:12812758 |
| Molecular Function | GO:0032947 | protein complex scaffold |
RGD:69194 | IDA | Rat | RGD:1599854|PMID:10844024 |
| Molecular Function | GO:0042803 | protein homodimerization activity |
RGD:69194 | IDA | Rat | RGD:1300220|PMID:14976213 |
| Molecular Function | GO:0005102 | receptor binding |
RGD:69194 | IPI | Rat | RGD:1300220|PMID:14976213 |
| Cellular Component | GO:0005622 | intracellular |
MGI:109602 | IDA | Mouse | MGI:MGI:3706198|PMID:17145751 |
| Biological Process | GO:0007529 | establishment of synaptic specificity at neuromuscular junction |
MGI:109602 | IMP | Mouse | MGI:MGI:1346942|PMID:10531433 |
| Biological Process | GO:0051260 | protein homooligomerization |
RGD:69194 | IDA | Rat | RGD:1300220|PMID:14976213 |
| Biological Process | GO:0007416 | synaptogenesis |
RGD:69194 | IEP | Rat | RGD:1599855|PMID:9130666 |