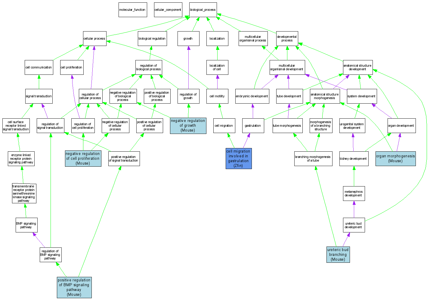
| Category | ID | Term | DB Object | Evidence | Organism | Reference |
| Biological Process | GO:0042074 | cell migration involved in gastrulation |
ZDB-GENE-031212-1 | IMP | Zfin | ZFIN:ZDB-PUB-031119-12|PMID:14610063 |
| Biological Process | GO:0008285 | negative regulation of cell proliferation |
MGI:104903 | IGI | Mouse | MGI:MGI:3583399|PMID:15925496 |
| Biological Process | GO:0045926 | negative regulation of growth |
MGI:104903 | IMP | Mouse | MGI:MGI:2159592|PMID:11846487 |
| Biological Process | GO:0009887 | organ morphogenesis |
MGI:104903 | IMP | Mouse | MGI:MGI:1314990|PMID:9853964 |
| Biological Process | GO:0030513 | positive regulation of BMP signaling pathway |
MGI:104903 | IMP | Mouse | MGI:MGI:3583399|PMID:15925496 |
| Biological Process | GO:0001658 | ureteric bud branching |
MGI:104903 | IGI | Mouse | MGI:MGI:3583399|PMID:15925496 |