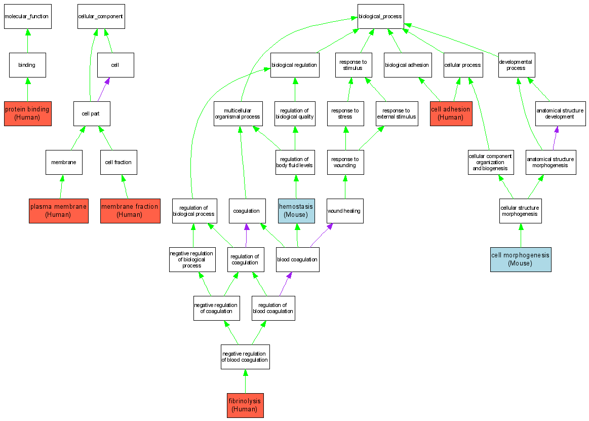
| Category | ID | Term | DB Object | Evidence | Organism | Reference |
| Molecular Function | GO:0005515 | protein binding |
P07359 | IPI | Human | PMID:12855810 |
| Molecular Function | GO:0005515 | protein binding |
P07359 | IPI | Human | PMID:7721887 |
| Cellular Component | GO:0005624 | membrane fraction |
P07359 | IDA | Human | PMID:15297306 |
| Cellular Component | GO:0005886 | plasma membrane |
P07359 | IDA | Human | PMID:15297306 |
| Biological Process | GO:0007155 | cell adhesion |
P07359 | IDA | Human | PMID:9410473 |
| Biological Process | GO:0000902 | cell morphogenesis |
MGI:1333744 | IMP | Mouse | MGI:MGI:1860858|PMID:10706630 |
| Biological Process | GO:0042730 | fibrinolysis |
P07359 | IDA | Human | PMID:12855810 |
| Biological Process | GO:0007599 | hemostasis |
MGI:1333744 | IMP | Mouse | MGI:MGI:1860858|PMID:10706630 |