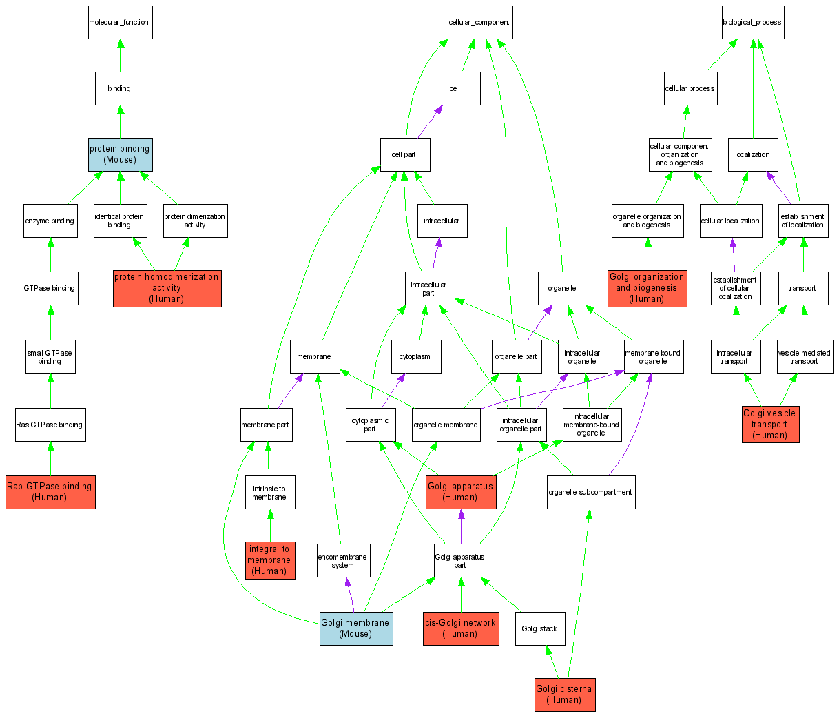
| Category | ID | Term | DB Object | Evidence | Organism | Reference |
| Molecular Function | GO:0005515 | protein binding |
MGI:1351475 | IPI | Mouse | MGI:MGI:3688344|PMID:15102471 |
| Molecular Function | GO:0042803 | protein homodimerization activity |
Q8TBA6 | IPI | Human | PMID:9915833 |
| Molecular Function | GO:0017137 | Rab GTPase binding |
Q8TBA6 | IDA | Human | PMID:12538640 |
| Cellular Component | GO:0005801 | cis-Golgi network |
Q8TBA6 | IDA | Human | PMID:12538640 |
| Cellular Component | GO:0005794 | Golgi apparatus |
Q8TBA6 | IDA | Human | PMID:9915833 |
| Cellular Component | GO:0031985 | Golgi cisterna |
Q8TBA6 | IDA | Human | PMID:12538640 |
| Cellular Component | GO:0000139 | Golgi membrane |
MGI:1351475 | IDA | Mouse | MGI:MGI:1329272|PMID:9915833 |
| Cellular Component | GO:0016021 | integral to membrane |
Q8TBA6 | IDA | Human | PMID:9915833 |
| Biological Process | GO:0007030 | Golgi organization and biogenesis |
Q8TBA6 | IMP | Human | PMID:12538640 |
| Biological Process | GO:0048193 | Golgi vesicle transport |
Q8TBA6 | IMP | Human | PMID:12538640 |