| Category | ID | Term | DB Object | Evidence | Organism | Reference |
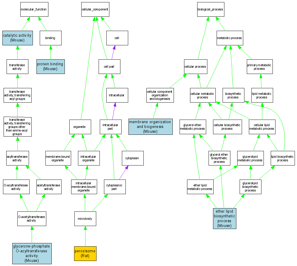
| Molecular Function | GO:0003824 | catalytic activity |
MGI:1343460 | IDA | Mouse | MGI:MGI:1342906|PMID:10456321 |
| Molecular Function | GO:0016287 | glycerone-phosphate O-acyltransferase activity |
MGI:1343460 | IDA | Mouse | MGI:MGI:2157179|PMID:11792727 |
| Molecular Function | GO:0016287 | glycerone-phosphate O-acyltransferase activity |
MGI:1343460 | IMP | Mouse | MGI:MGI:2669056|PMID:12874108 |
| Molecular Function | GO:0005515 | protein binding |
MGI:1343460 | IPI | Mouse | MGI:MGI:3609918|PMID:11591653 |
| Cellular Component | GO:0005777 | peroxisome |
RGD:620179 | IDA | Rat | RGD:14561759 |
| Biological Process | GO:0008611 | ether lipid biosynthetic process |
MGI:1343460 | IMP | Mouse | MGI:MGI:2669056|PMID:12874108 |
| Biological Process | GO:0016044 | membrane organization and biogenesis |
MGI:1343460 | IMP | Mouse | MGI:MGI:2669056|PMID:12874108 |