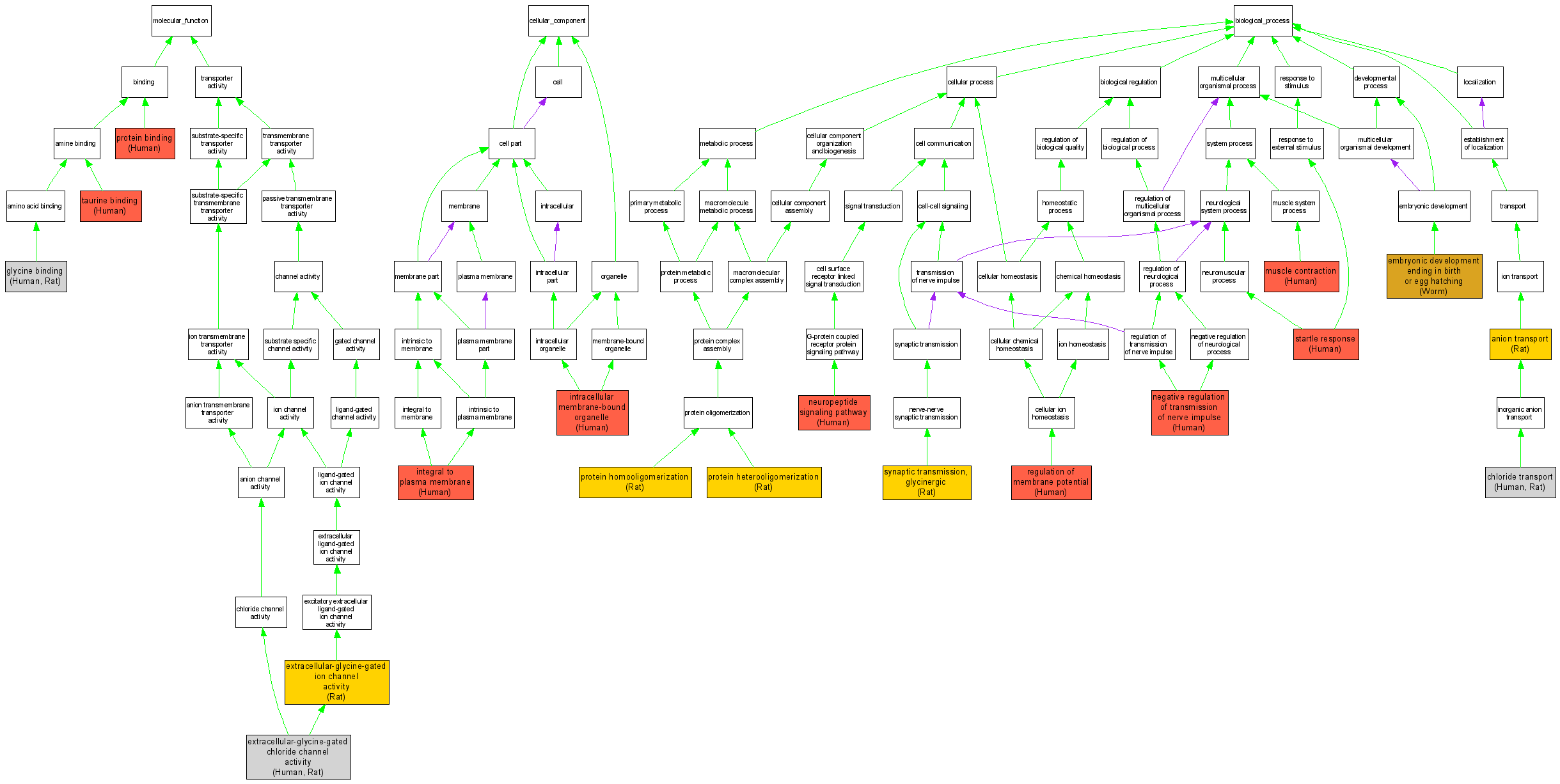
| Category | ID | Term | DB Object | Evidence | Organism | Reference |
| Molecular Function | GO:0016934 | extracellular-glycine-gated chloride channel activity |
P23415 | IDA | Human | PMID:2155780 |
| Molecular Function | GO:0016934 | extracellular-glycine-gated chloride channel activity |
P23415 | IDA | Human | PMID:8137830 |
| Molecular Function | GO:0016934 | extracellular-glycine-gated chloride channel activity |
RGD:2704 | IDA | Rat | RGD:625689|PMID:12223345 |
| Molecular Function | GO:0016933 | extracellular-glycine-gated ion channel activity |
RGD:2704 | IDA | Rat | RGD:1598572|PMID:15574743 |
| Molecular Function | GO:0016594 | glycine binding |
P23415 | IDA | Human | PMID:2155780 |
| Molecular Function | GO:0016594 | glycine binding |
P23415 | IDA | Human | PMID:15748848 |
| Molecular Function | GO:0016594 | glycine binding |
RGD:2704 | IDA | Rat | RGD:1598572|PMID:15574743 |
| Molecular Function | GO:0005515 | protein binding |
P23415 | IPI | Human | PMID:11929858 |
| Molecular Function | GO:0030977 | taurine binding |
P23415 | IDA | Human | PMID:15748848 |
| Cellular Component | GO:0005887 | integral to plasma membrane |
P23415 | IDA | Human | PMID:7506679 |
| Cellular Component | GO:0005887 | integral to plasma membrane |
P23415 | IMP | Human | PMID:11973623 |
| Cellular Component | GO:0043231 | intracellular membrane-bound organelle |
P23415 | IDA | Human | PMID:7506679 |
| Biological Process | GO:0006820 | anion transport |
RGD:2704 | IDA | Rat | RGD:625689|PMID:12223345 |
| Biological Process | GO:0006821 | chloride transport |
P23415 | IDA | Human | PMID:8137830 |
| Biological Process | GO:0006821 | chloride transport |
RGD:2704 | IDA | Rat | RGD:728781|PMID:1703526 |
| Biological Process | GO:0009792 | embryonic development ending in birth or egg hatching |
WBGene00001592 | IMP | Worm | WB:WBPaper00025054|PMID:15791247 |
| Biological Process | GO:0006936 | muscle contraction |
P23415 | IMP | Human | PMID:11973623 |
| Biological Process | GO:0051970 | negative regulation of transmission of nerve impulse |
P23415 | IMP | Human | PMID:11973623 |
| Biological Process | GO:0007218 | neuropeptide signaling pathway |
P23415 | IDA | Human | PMID:2155780 |
| Biological Process | GO:0051291 | protein heterooligomerization |
RGD:2704 | IDA | Rat | RGD:1598572|PMID:15574743 |
| Biological Process | GO:0051260 | protein homooligomerization |
RGD:2704 | IDA | Rat | RGD:1598573|PMID:14749434 |
| Biological Process | GO:0042391 | regulation of membrane potential |
P23415 | IMP | Human | PMID:7920629 |
| Biological Process | GO:0001964 | startle response |
P23415 | IMP | Human | PMID:11973623 |
| Biological Process | GO:0001964 | startle response |
P23415 | IMP | Human | PMID:8298642 |
| Biological Process | GO:0060012 | synaptic transmission, glycinergic |
RGD:2704 | IDA | Rat | RGD:1598572|PMID:15574743 |